|
|
|
|
更新日:2014年7月2日 |
|
|
|
|
| ひと月以上のご無沙汰です。仕込みに期間を要してしまいました。今回は超大作のスペクトラム・アナライザーを公開します。ケース内部に所狭しと詰め込まれた部品が各々の動作をする姿(?)に感激をしております。(まあ中身まで見えませんが・・・) | |
| オーディオ向けのアクセサリーとして、再生音質に影響を与えないものとしては、いわゆる、光物しかありません。以前の製作でVUメーターが私なりにヒットしましたので、その応用として製作を行いました。マイコンなどは使わず、純正アナログで設計しておりますので、かなりの圧巻に仕上がったと考えています。基本構成は次の通りです。 | |
![]() |
|
| (スペクトラム・アナライザーの構成) | |
| ステレオ信号をMIXした後、バンドパスフィルターを通して、VUメーターに接続している、という構成です。ここはバンドパスフィルターをどれだけ用意するかで、仕上がりの高級感が異なると思います。世間には7バンドクラスの専用ICがありますが、どうしても迫力に欠けるような気がします(あくまでも個人的な見解です)。そこで今回は13バンドのバンドパスフィルタを構成しました。 | |
| バンドパス・フィルタはOPアンプで構成します。この回路構成とフィルター周波数計算はWEB記事を参考にしました。この場を借りてページ作成者の方に感謝いたします。 | |
| WEB記事を参考に13バンドの周波数を決定しました。コンデンサをある程度固定して周波数に合う抵抗を決定していきます。 | |
![]() |
|
| (13バンド分の周波数計算) | |
| これらの周波数をLTspiceでシミュレートして正しさを確認しておきます。 | |
![]() |
|
| (1224Hzのバンドパス・フィルター回路) | |
![]() |
|
| (こんな特性になります) | |
| 13バンド分をまとめるとこんな感じです。 | |
![]() |
|
| (13バンド分の周波数特性) | |
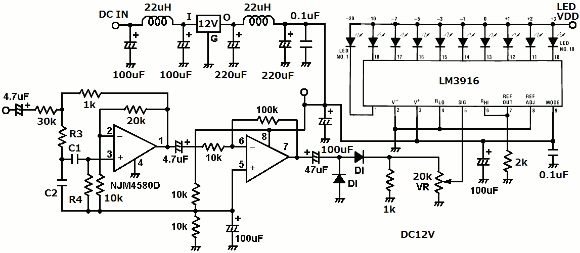
| ほぼ均等に配置されていることが確認出来ました。これで回路は間違いありませんね。1バンド分の回路図を示します。但し、電源回路は13CH分で共用します。 | |
![]() |
|
| (バンドパス・フィルターとVUメーター回路図) | |
| ステレオ信号はMIXしてバンドパス・フィルターに渡しますので、この部分もOPアンプで構成します。少しゲインがありましたので、最終的にはVUメーターの入力ボリュームで調整します。 | |
![]() |
|
| (ステレオミキーサ回路) | |
| 電源をONするとポップアップノイズでVUメーターが一世に点灯してしまいますので、電源遅れ回路を作ってVUメーターのLED VDDに供給します。これで電源ON時でも余計表示は無くなりますので、精神的に落ち着くことが出来ます。 | |
![]() |
|
| (電源遅れ回路) | |
| さて13バンド分(1バンドに10個のLED表示)のLEDは全部で130個になります。特に上下方向に10個分をケース前面に配置しなくてはなりません。これはもう角型のLEDを使うしかありません。しかしながらこのLEDをなかなか見つけることが出来ませんでしたが、なんとか秋月で購入することが出来ました。 | |
| (角型LEDを130個配置した表示部) | |
| バンドパスフィルター群は圧巻です。 | |
| (バンドパスフィルター群) | |
| (50Hzから200Hz) | |
| (315Hzから1.25kHz) | |
| (2kHzから8kHz) | |
| (12.5kHz) | |
| 1バンド分はかなりコンパクトにしないとケースに収まりませんので、ご注意下さい。 | |
| (超高密度の収納ですね) | |
| (電源・GNDなどは1.2mm程度の銅線で配線すると便利です) | |
| (前面からの姿) | |
| 前面をアルミパネルで構成していますので、高級感がすごいです。 | |
| (背面からの姿) | |
| (素晴らしい圧倒感!!) | |
| メーカー製高級オーディオと見間違える(?)ような完成度ですね。VUメーターのLED点灯レベルは基準のオーディオスイープ信号などを再生して、0dB時に全てのLEDが点灯するようにすれば良いと思います。(最近のCDは目いっぱい振り切れるものが多いですね) | |
| (綺麗にLEDが点灯しています) | |
| LEDはアナログ的に点灯するので、上に行くほど薄くなります。これはマイコンからデジタル表示的にLEDを点灯させているVUメーターには真似出来ない部分です。音楽との連動性を取るために、LEDの点灯レスポンスをかなり速くしています。この辺りは個人的な好みもあると思いますので、ダイオードで整流した後にプルダウンしている1kΩの抵抗値を各自の好みにして下さい。最後に現在のオーディオシステムをまとめておきます。 | |
![]() |
|
| (現在のオーディシステム) | |
| これからの真夏、秋、年末にかけて、個人的なオーディオのイベントは目白押しです。今後も素晴らしい製作を皆さんに届けて行きたいと思います。さて次はStereo誌恒例のスピーカー製作の季節になりました。乞うご期待下さい。 | |
|
|
|
|
オーディオクラフト工房へ戻る |
|
|
|
|
|
|