|
|
|
|
更新日:2009年7月20日 |
|
|
|
|
|
|
|
| 久しぶりの登場です。春から連続で海外出張が続いたので、製作に充てる時間がありませんでした。この製作でもってようやく復活しました。今回はD級アンプ内蔵スピーカーを作ります。スピーカーは前回作ったものから流用しました。全く働いていなかったスピーカーではありませんが、もっと小型版を作りたくなったのです。アンプを組み込みましたので、使い勝手が向上しました。それでは製作をスタートしましょう。 | |
| 最初に組み込むD級アンプを選定しましょう。出来るだけ小型化出来るほうが良いので、たまたまですが、過去に作ったものをこちらも流用しましょう。 | |
![]() |
|
| (過去に作ったD級アンプ) | |
![]() ![]() |
|
| (これから基板を取り出します) | |
![]() |
|
| (このICを使用します) | |
![]() |
|
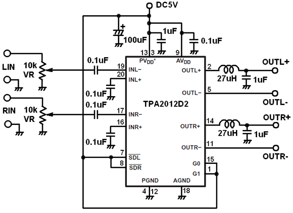
| (D級アンプ回路図) | |
| 一応2Wクラスの出力が出ます。出力はフィルターレスですが、過去の経験から入れたほうが聴感が良いので、それぞれ片方ずつフィルターを入れています。エンクロージャーを組み立ててからアンプ部を入れ込みますので出来るだけ小さく組む事に集中して下さい。 電源回路はDC5Vのレギュレータを使いました。DC6V程度のACアダプターが使えます。 |
|
![]() |
|
| (電源回路) | |
| 今回ちょっと凝ってみました。縦横の比を「黄金比」で採寸しました。たまたまですが、以前作ったスピーカーもその寸法近くになっていましたが、今回は意図的に設計しています。さて「黄金比」とはもっとも美しいとされる比率のことで、近似値は1:1.618になります。これを縦横の寸法の基準にしました。とても美しい(?)仕上がりとなっています。 | |
![]() |
|
| (板取り寸法図) | |
| ベニア板は12mm厚とします。加工する時は、購入する板寸法に対して最適化してカットして下さい。私の住んでいる田舎でも板とカット費用合わせて1500円以内です。私の地方では内部の穴をカットしてもらえませんので、自分で加工します。 | |
![]() |
|
| (丸穴と角穴を加工します) | |
| 背面の板にはΦ40mmの穴を開けてD級アンプを入れ込む部分とします。 | |
| アンプ部のパネルにはステレオ音声入力、ボリューム、DC電源、Lchスピーカー出力を配置します。そのためのパネルを準備します。2mm厚アクリル板を加工します。 | |
![]() |
|
| (アンプ部パネル) | |
| Φ40mmの穴からアンプが組み込めるように最適配置を行います。このあたりは皆さんのセンスにお任せします。 | |
![]() ![]() |
|
| (アンプ部の組み立て) | |
| ほとんど空中配線です。パネルに固定される部品にうまく基板を固定して下さい。アンプはRch側に組み込みました。 | |
| まずはバスレフポートを作ります。今回も周波数計算しておりませんので長さと口径は適当です。口径20mm角、40mmの高さになるようにベニア板を接着します。ポートの長さは板厚を足して52mmとなります。 | |
![]() |
|
| (バスレフポート) | |
| 背面と側面、天地面を組み立て接着します。クギ無しで一気に接着して一晩乾燥させます。しっかし接着するようにひもで縛ったり、上から雑誌の重石を置いたりして下さい。 | |
![]() |
|
| (うまく仕上がりました) | |
| 前面には予めバスレフポートを接着しておきます。最後に前面を接着して一晩乾燥させます。上から雑誌でしっかり重石します。 | |
![]() ![]() |
|
| (エンクロージャー完成です) | |
| この後、ヤスリをかけて、塗装します。私は艶消し黒をスプレーしました。スプレーは時間をおいて3回塗装します。大変綺麗な仕上がりになりました。 | |
![]() |
|
| (底面は塗装しません。完璧な仕上がりですね) | |
| スピーカーはTangBand8cmのフルレンジを使用しました。前回作ったものから取り出して使用します。 | |
![]() |
|
| (TangBand8cmフルレンジスピーカー) | |
| アンプを付けないLch側に接続用のコネクタを取り付けます。コネクタはRCAタイプとしました。そのための穴を開けます。RCAコネクタはアクリル板に取り付けます。 | |
![]() ![]() |
|
| (Lch側のコネクタ取り付け) | |
| Rch側とLchをつなぐケーブルを作ります。Rch側の出力はモノラルジャックとしました。 | |
![]() |
|
| (接続ケーブル) | |
| それでは完成した姿を見て頂きましょう。 | |
![]() ![]() |
|
| (絶妙なバランスにて完成しました) | |
| このスピーカーアンプには携帯のMP3プレーヤーを接続して音楽を聴いています。D級アンプですのでヒスノイズは全く聴こえません。クリアな世界を楽しむことが出来ます。机の上に置いて聴くのには最適な大きさですね。PCからの音楽出力を聴くのにもいいですね。 | |
| このシリーズでセンターウーハーがあればもっと迫力のある音楽が聴けるのではないかという気分になってきました。早速設計に取り掛かりましょう。 | |
| これからもオーディオクラフト工房はどんどん楽しくなっていきます。 ネタはまだまだありますので、今後ともよろしくお願いいたします。 |
|
|
|
|
|
オーディオクラフト工房へ戻る |
|
|
|
|
|
|