|
|
|
|
更新日:2016年10月9日 |
|
|
|
|
| アナログレコード再生プロジェクトで前回針圧測定器を作りました。その時に久しぶりに取説を見たのですが、少し驚いたことがあります。それは針の寿命に関する記載です。 | |
![]() |
|
| (AT100Eの取扱説明書の抜粋) | |
| そうです、この針の寿命は300時間であるということです。まあ本当は驚くことではないのですが、いつまでも同じ針を使うということは、よろしくないということで、今回はその時間を測るタイマーを作ります。アナログレコード1枚の再生時間を約40分程度とすると450枚聴ける計算になるので、毎日1枚ずつ聴くと1年と3ヵ月程度で交換しなければならないということです。毎日聴くことはないとは思いますのでそのあたりをこのタイマーで正しく計測してあげましょう。 | |
![]() |
|
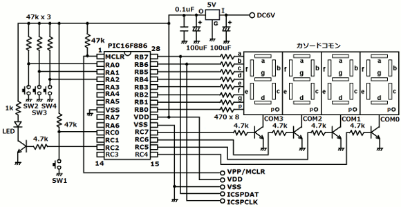
| (レコード針タイマーの回路図) | |
| 私の定番のマイコン:PIC16F886で作製しました。7セグメントLED4桁で表示します。測定出来る時間は999時間です。一番下の桁は10分の桁を表示しています。後述のPICソースを見て頂ければ判るとは思いますが、PIC内部で50msecのタイマー割り込みを発生させてそれをカウントすることで時間を測っています。内部で1秒ごとにカウントは行いますが、電源を切っても時間を記憶するために1分毎にPIC内部のEEPROMに経過時間を記録しています。そのため電源を入切するごとに最大で約1分の誤差が発生する可能性があります。まあそのあたりは大目に見て下さい。 | |
| (時間のスタート/ストップに使用するボタンスイッチ) | |
| 回路図上のSW1がスタート/ストップのスイッチです。今回は押し易いように大きめのものを使用しました。 | |
| (完成した姿です) | |
| 7セグメントのLEDが青色でなんともいえない雰囲気を出しています。右側の赤色LEDはタイマー動作中に2秒に1回点滅します。今回このLEDの駆動にPWM出力を使って輝度を変えることで点滅をするようにしてみました。好みがあると思いますのでそのあたりは皆さんんで考えてみて下さい。 | |
| 針をもう何十時間も使っているよ、という皆さんのために経過時間の初期設定が出来るようにしてあります。タイマーが動作していない時に、SW2、SW3、SW4を長押しすることでそれぞれの桁の数値を設定出来るようにしました。SW2-SW4をケース内部に隠してあるので、使用途中に間違って押すこともないです。針の寿命を超えて新しい針を交換してしまったよ、という皆さんのために数値を「000.0」に戻すことも出来ます。SW1を押しながら電源を供給しその状態を約5秒間保つことで数字はゼロに戻ります。PIC内部のEEPROMからデータを正しく読み出すために電源投入後約5秒は表示が何も出ませんが、気にしないで下さい。レコードを聴いて針を下す毎にこのターマーを作動させることでトータルの針時間を計測することが出来るようになります。さて私の場合300時間を超えるのはいつになるのでしょうか。 | |
![]() |
|
| (PICマイコンのポート割り付けです) | |
![]() |
|
| (PIC内部のEEPROM割り付けです) | |
| PICのソースはここからダウンロード下さい。 | |
| 3桁の時間と分を記憶しています。電源を投入する毎に読み出して使用しています。EEPROMへの書き込みは1分毎と、スタート/ストップスイッチボタンを押す毎です。 | |
| (内部の様子です) | |
| (ケース背面です) | |
| 過去の別製作品のを使っていますので、余分な所に穴が開いているのは気にしないでくださいね。電源はACアダプターから供給して下さい。 | |
| 300時間がいつになるのか今から楽しみです。というよりそれだけもレコードが聴けるのか、というのが気にはなります。まだまだオーディオクラフト工房は続いて行きます。これからもご期待下さい。 | |
|
|
|
|
オーディオクラフト工房へ戻る |
|
|
|
|
|
|