オーディオクラフト工房(111)

更新日:2012年1月8日


プラレールアドバンスの電動制御をワイヤレス化しよう

前回製作した「プラレールアドバンス」のクロスポイントとストップレールの電動制御をワイヤレスリモコン化します。過去の製作の応用で出来ますので簡単でしたね。これでアドバンス遊びの楽しみが広がります。
(基本製作のページはこちら)
プラレールアドバンスの電動制御をワイヤレス化しようの基本仕様
1)プラレールアドバンスのポイントとストップレールの制御を赤外線リモコンで行います。
今回はこれだけです。
プラレールアドバンスの電動制御をワイヤレス化しようのフォーマット
(リモコン信号定義)
Q-STEERのDchの信号を使います。最近の他の製作とかぶらないようにしました。
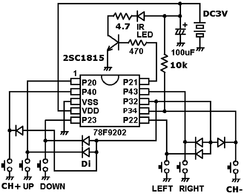
プラレールアドバンスの電動制御をワイヤレス化しようの送信機
(送信機回路図)
スリープタイマーの製作から6キー対応にしました。その時の構成と同じです。キーの名称は適当です。
(3+3でキーを並べました)
ソースファイル一式:フォルダごと圧縮しています。全ファイルが入っています。ライタで書き込みする実行ファイルも含まれています
プラレールアドバンスの電動制御をワイヤレス化しようの受信部
(受信部回路図)
それぞれのトランジスタのコレクタ出力を電動制御ユニットのボタン部分に接続して人間がボタンを押す代わりにリモコンが押しているという形になります。
(リモコン受信部追加した電動制御ユニット)
リモコン受光部をケースの端にもってきました。当然ですが受信の方向がいまいちです。今後改善すべきポイントですね。
ソースファイル一式:フォルダごと圧縮しています。全ファイルが入っています。ライタで書き込みする実行ファイルも含まれています
プラレールアドバンスの部品追加
(今回駅を購入。確かに品不足です)
プラレールアドバンスのクロスポイントとストップレールの電動制御ですが、リモコンの向きが微妙で快適な操作が出来ない時が時々あります。今後の拡張の時に受信方向の改善をしたいと思います。まだまだアドバンスの熱中は続きますよ。
これからもオーディオクラフト工房はどんどん楽しくなっていきます。

オーディオクラフト工房へ戻る