|
|
|
|
更新日:2016年11月8日 |
|
|
|
|
| オーディオルームC用にサブウーファーを追加したいと思います。最近オーディオルームCではアナログレコードを聴くことが多いです。スピーカーは前に製作したしたStereo誌2016年8月号のユニットを使ったフロア型を使っています。音に満足はしていますが、全体的に迫力を付けたく、サブウーファーを加えます。まずは専用のアンプを製作します。 | |
| 基本的にはオーディオルームAのサブウーファー用アンプと同じです。しかしながら周辺のシステムが若干異なりますので、回路は少し異なります。接続上、アンプとヘッドフォンアンプの間に入れますので、LR信号をMIXするところから回路は始まります。 | |
![]() |
|
| (LR MIXとローパスフィルタの回路) | |
| LR信号をミックスした後、ローパスフィルタで低音部分のみ通過させます。カットオフ周波数は約100Hzです。(回路図はクリックすると大きいのを見ることが出来ます) ローパスフィルタ部分は、いつもの通り、LTspiceで確認をしておきましょう。 |
|
![]() |
|
| (LTspiceに入力したローパスフィルタ回路) | |
![]() |
|
| (ローパスフィルタのシミュレート結果) | |
| ほぼ、期待通りのフィルタ特性を示していると思います。実測値も測っておきたかったので、前回製作したFPGA使用の測定器で確認を行いました。 | |
![]() |
|
| (自作測定器で測定したローパスフィルタ特性) | |
| すばらしいですね。設計通りの特性を示していると思います。大変良く出来ました。 | |
![]() |
|
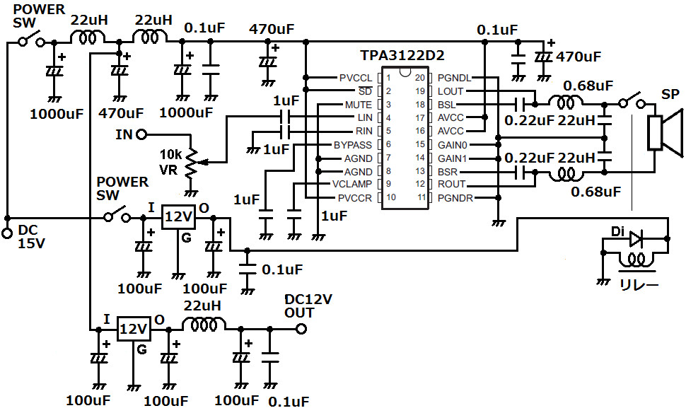
| (サブウーファー駆動のデジタルアンプ回路) | |
| アンプ用のICには定番のTI製TPA3122D2を使用しました。DIPタイプでマルツの通販で買えるので結構重宝しております。スピーカーはBTL接続で駆動します。回路上ポップアップノイズは発生しませんが、電源OFFにプツ音が出るので、リレーで接続を切るようにしています。リレーには12Vタイプのパワーリレーを使用しました。電流的に安心が出来る接点ですので。電源ラインにはLCフィルタを多用しております。ノイズを抑えるためですが、精神的なものかもしれません。回路図下部のDC12V電源はMIX、ローパスフィルタのOPアンプ専用としています。 | |
| (機能的にブロック化された内部構造) | |
| (いつもの通り、錘の金属板を入れています) | |
| ケースへのGND接続は必ず1点アースを守って下さいね。 | |
| (高級感のある前面パネル) | |
| (シンプルな背面パネル) | |
| 電源はDC15V程度のACアダプターを使います。RCAジャックは絶縁型を使います。今回赤と白が無かったので変な色になってしまいました。 | |
| さあアンプは完成しましたが、肝心のサブウーファーがまだ完成しておりません。現在設計中というより、どんなスピーカーを使おうか検討中です。もうしばらくお待ち下さい。オーディオルームCも徐々により良いオーディオ環境になってきますね。今後もご期待下さい。 | |
| 個人的にもアナログレコードのブームが続いており、買い漁っております。30年も前のアナログ盤から再生される音に驚きの連続です。オーディオって楽しいですね。 | |
|
|
|
|
オーディオクラフト工房へ戻る |
|
|
|
|
|
|