|
|
|
|
更新日:2012年9月19日 |
|
|
|
|
|
|
|
| PIC16F886で制御するラジオのAM版です。今回もすかっと、仕上がりました。今回の目玉は表示装置です。OLED(有機LED)の表示モジュールです。黒に浮かび上がる文字ですので、大変見やすく目に優しいです。やはりバックライト付きは長時間見ていると目が疲れます。このOLEDは全く疲れません。少し高いですが、私の工作に頻繁に登場するかもしれません。定番のAMラジオですが、何回作っても楽しいですね。 | |
| 1)AMラジオはSilicon Labo製 Si4734 のDSP処理チップを使用します。 2)1バンク10局のプリセットが可能で、設定・削除が自由に出来ます。 3)今回も3バンクを用意しました。受信地ごとに切り替えるのが便利です。 4)設定データはPIC内蔵のEEPROMに記憶します。周辺回路が減りました。電源ONで前回のバンクと周波数になります。 5)モノラルアンプとスピーカーを内蔵しています。 6)周波数表示は16文字2行のOLEDモジュールを使用します。 7)受信周波数は522kHz〜1620kHzです。 8)選局はマニュアルライクな操作もありアナログ感覚を楽しめます。 9)コンパイラは無償で出来るようにHi-TECH Cが使えるように書いています。但しROM効率が良くないので、今回も容量ぎりぎりです。 |
|
| 全体の構成図を示します。 | |
![]() |
|
| (DSP-AMラジオをPICで制御しようの構成図) | |
| このチップはAM/FM/SWラジオ用ですが、操作を簡単にするためにAM専用としました。 | |
![]() |
|
| (AMラジオ部回路図) | |
| 定番の回路ですね。ラジオがこれほど簡単な回路で出来る幸せを感じます。 | |
![]() |
|
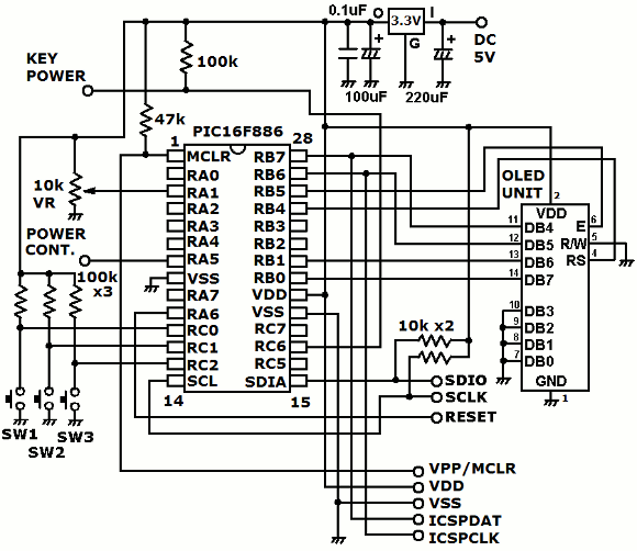
| (マイコン制御回路図) | |
| OLEDの表示は3.3V駆動としました。制御は従来の液晶モジュールと全く同じ手順で可能です。この表示装置はクセになりそうです。共立エレショップで購入出来ます。 | |
![]() |
|
| (電源制御回路) | |
| 定番の電源回路ですが、今回電池駆動の切換が出来るようにしてみました。これでアウトドアでの使用が出来ます。やはりAMラジオはいろんなところで聞きたいものですよね。 | |
![]() |
|
| (音声アンプ回路) | |
| 一応LCフィルタを付けましたが効果があまりないようでしたので、ラジオのフィルタ帯域を4kHzにして聞き易くしました。 | |
![]() |
|
| (マイコンポート割付) | |
![]() |
|
| (モード操作一覧) | |
| バンク切換えは電源ON時に他のキー(SW1,SW2,SW3)のどれかを一緒に押すことで切換えるようにしました。操作は最近のラジオと全く同じです。私のラジオ操作の定番です。 | |
![]() |
|
| (電源ON時の表示) | |
| 電源ON時にチップ情報などを表示します。右上にはバンク番号を表示します。 (バンク0=BK0,バンク1=BK1,バンク2=BK2) |
|
![]() |
|
| (液晶表示一覧) | |
![]() |
|
| (EEPROM割付) | |
| 3バンク分を用意しています。自由に使って下さい。 | |
| (OLED表示がすばらしい品を醸し出しています) | |
| (今回は電池も内蔵してみました) | |
| (DSP回路とPICマイコン回路、音声回路です) | |
| (電源回路です) | |
| (電源ON時のチップ情報表示です。とても綺麗ですね) | |
| (ステップ選局とマニュアル選局) | |
| (プリセット選局) | |
| ソースファイル一式はこちらからダウンロードして下さい。フォルダごと圧縮しています。全ファイルが入っています。ライタで書き込みする実行ファイルも含まれています。 | |
| やはりHI-TEC Cでコンパイルするとサイズに悩まされます。今回も収めるのにかなり苦労しました。しかしながらPICはデータ用EEPROMが内蔵されているので、大変便利ですね。これからも複雑でない製作にはこのPICを使っていきたいと考えています。さて次は何を作ろうかな。 | |
| これからもオーディオクラフト工房はどんどん楽しくなっていきます。 | |
|
|
|
|
オーディオクラフト工房へ戻る |
|
|
|
|
|
|