オーディオクラフト工房(128)

更新日:2012年12月16日


DSP-AM/FMラジオをPICで制御しよう

PIC16F886で制御するラジオのAM/FM版です。みなさんの製作を見ていると結構基板まで起こして作製されているので、私も今回は1枚基板上で構成しました。お待ちかねのAM/FMラジオに仕上がりました。電池駆動としましたので持ち運びも大変便利です。表示はOLEDですので大変見やすいです。年末年始の工作に如何でしょうか。
DSP-AM/FMラジオをPICで制御しようの基本仕様
1)AM/FMラジオはSilicon Labo製 Si4734 のDSP処理チップを使用します。
2)1バンク10局のプリセットが可能で、設定・削除が自由に出来ます。
3)今回は2バンクとしました。AMとFMをセットで1バンクとしています。受信地ごとに切り替えるのが便利です。
4)設定データはPIC内蔵のEEPROMに記憶します。電源ONで前回のバンクと周波数になります。
5)ステレオアンプとスピーカーを内蔵しています。
6)周波数表示は8文字2行のOLEDモジュールを使用します。
7)受信周波数はAM:522kHz〜1620kHz、FM:76MHz〜90MHzです。
8)選局はマニュアルライクなアナログ感覚を楽しめます。
9)コンパイラは無償で出来るようにHi-TECH Cで書いています。
10)AMは帯域が切換え出来るようにしました。

11)電池だけで表示モジュールも駆動したいので単4ニッケル水素充電池3本としました。
DSP-AM/FMラジオをPICで制御しようの全体構成図
全体の構成図を示します。
(DSP-AM/FMラジオをPICで制御しようの構成図)
このチップはAM/FM/SWラジオ用ですが、操作を簡単にするためにAM/FM用としました。
DSP-AM/FMラジオをPICで制御しようの回路図
(AM/FMラジオ部回路図)
電源レギュレータ無しで駆動したいので充電池x3本としました。最大でも3.6Vなので直接DSPチップ駆動出来ます。乾電池x3本ではDSPチップには過電圧ですので気をつけて下さい。乾電池x2本では表示モジュールに電力不足となります。
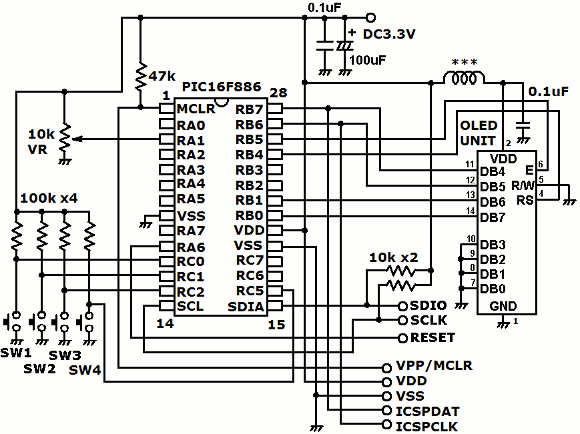
(マイコン制御回路図)
OLED表示モジュールも直接駆動しています。正直このモジュール少し曲者です。電源ラインから大量のノイズを発生しています。電圧降下を犠牲にしてでもLCフィルターで電源回路からのノイズを防いで下さい。コイルの定数は皆さんで検討下さい。私は15mHとしました。ノイズはばっちり収まりましたが、直流抵抗値が大きく電圧降下が大きいかもしれませんね。またこのモジュールには昇圧回路らしき部分があります。ここから空中に出るノイズも防ぐ必要がありそうです。
(音声アンプ回路)
定番の回路ですね。表示モジュールからのノイズは確実に音声に現れます。表示側でしっかり防ぎましょう。
DSP-AM/FMラジオをPICで制御しようのマイコンポート割付
(マイコンポート割付)
DSP-AM/FMラジオをPICで制御しようのモード操作
(モード操作一覧)
今回は操作を簡略化しています。プリセットとマニュアルのみです。基本操作としてはマニュアルで選局しながらプリセットしていく。通常はプリセットで聴く。という具合ですね。
バンク切換えは電源ON時に他のキー(SW1,SW2)のどれかを一緒に押すことで切換えるようにしました。AMモードのマニュアル操作時に限り受信帯域を切り換えることが出来ます。EEPROMに記録しますので次回電源ON時にも有効です。
DSP-AM/FMラジオをPICで制御しようしようの表示
(電源ON時の表示)
電源ON時にチップ情報などを表示します。右下にはバンク番号を表示します。
(バンク0=BK0,バンク1=BK1)
(表示一覧)
DSP-AM/FMラジオをPICで制御しようのEEPROM割付
(EEPROM割付)
AMとFMをセットで2バンク分を用意しています。自由に使って下さい。
DSP-AM/FMラジオをPICで制御しようの大完成の姿
(OLED表示がすばらしいです。ケースは小型化してます)
(今回は単4ニッケル水素電池を内蔵してみました)
(DSP回路とPICマイコン回路、音声回路です)
(プリセット選局とマニュアル選局)
(FM受信中です)
(表示モジュールの背面にはアルミ板でシールドしてます)
DSP-AM/FMラジオをPICで制御しようのマイコンソフト
ソースファイル一式はこちらからダウンロードして下さい。フォルダごと圧縮しています。全ファイルが入っています。ライタで書き込みする実行ファイルも含まれています
やっぱりOLEDモジュールは目が疲れませんね。今回はAMラジオとFMラジオを一体化していますので使い勝手が飛躍的に向上しました。PICの容量が限られているため表示情報を減らしながら仕様は一部簡略化していますが全く問題ありませんね。PICも使いやすいですから。このPIC+小型ケースシリーズかなり気に入ってます。これからも続きます。
これからもオーディオクラフト工房はどんどん楽しくなっていきます。

オーディオクラフト工房へ戻る