|
|
|
|
更新日:2012年3月18日 |
|
|
|
|
|
|
|
| 前回のDSP-AMラジオは大正解でしたね。もう過去のラジオには戻れないと思います。こうなってくるとどう使いこなすかということが重要になってきます。今回Si4731のSSOP版を入手しました。はんだ付けがとても簡単になります。このSSOP版は仕様書によるとDC2.0Vからの動作が可能です。電池駆動にはピッタリです。ということで持ち運びしやすいコンパクトなAMラジオを作りましょう。 | |
| 1)AMラジオはSilicon Lab製 Si4731 のDSP処理のチップSSOP版を使います。 2)10局のプリセットが可能で、設定・削除が自由に出来ます。 3)今回も3バンクを用意しました。使用地域によって切換えが簡単です。 4)設定データは外部EEPROM記憶して電源ONで前回のバンクと周波数になります。 5)アンプスピーカーを内蔵しています。 6)周波数などは7SEG LEDで6桁表示します。 7)受信周波数は522kHz〜1620kHzです。 8)単3電池2本で動作します。 |
|
| 全体の構成図を示します。 | |
![]() |
|
| (コンパクトDSP-AMラジオを作ろうの構成図) | |
| このチップはAM/FMラジオ用ですが、操作を簡単にするためにAM専用としました。 | |
| 電池駆動としている以外は前回のものと全く同じです。これだけでラジオが出来るなんてすばらしいですね。 | |
![]() |
|
| (AMラジオ部回路図) | |
| 水晶発振子を直接駆動していますので極めて簡単な回路になっています。 |
|
![]() |
|
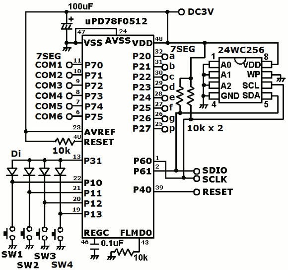
| (マイコン制御回路) | |
| 電池駆動の場合電圧の変化が大きいので液晶モジュール表示は適しません。そこで7SEGのLEDを使いました。久しぶりです。ダイナミック点灯していますので、AM帯域には大きな影響を与えます。その影響を受けないように今回は結局3回作り直しました。 | |
![]() |
|
| (7SEG LED表示回路) | |
![]() |
|
| (音声アンプ回路) | |
![]() |
|
| (マイコンポート割付) | |
![]() |
|
| (タイマー割り込みの設定) | |
| 今回アンテナチューナー制御は使っておりません。 | |
![]() |
|
| (モード操作一覧) | |
| バンク切換えは電源ON時に他のキー(SW1,SW2,SW3)のどれかを一緒に押すことで切換えるようにしました。消費電流とノイズ削減のため、周波数表示はすぐに消えます。そこで表示用のSW4を用意しました。このキーは設定モードから抜ける時にも使用します。 | |
| 他の操作は最近のラジオと全く同じです。私のラジオ操作の定番です。 | |
![]() |
|
| (7SEG表示データ割付) | |
![]() |
|
| (7SEGの表示例) | |
| 上から順に、プリセット操作時の番号と周波数表示、電源ON時のバンク表示(バンク0=BK0,バンク1=BK1,バンク2=BK2)、マニュアル時の周波数表示、プリセット設定時の設定済み番号と周波数表示、プリセット設定時の未設定番号表示です。 | |
![]() |
|
| (EEPROM割付) | |
| 3バンク分を用意しています。自由に使って下さい。特に使用地域で分けると便利です。 | |
| (前面と背面の姿) | |
| 金属ケースに入れたのでバーアンテナは外に出しています。電池駆動なので電源スイッチを付けました。将来のFM拡張に向けてアンテナが付けられるようにしています。 | |
| (華麗なる内部の様子) | |
| 電池を交換しやすいように外側から電池を交換するBOXを取り付けています。 | |
| (プリセット操作時の表示) | |
| (マニュアル操作時の表示) | |
| (電源ON時のバンク表示) | |
| (プリセット設定時の設定済みと未設定の表示) | |
| ソースファイル一式はこちらからダウンロードして下さい。フォルダごと圧縮しています。全ファイルが入っています。ライタで書き込みする実行ファイルも含まれています。 | |
| DSP処理のAMラジオとしては2作目ですが、とても高感度なところが気に入っています。アルミケースに入れて内部もアルミ板で分離したので、回路からのノイズは全く感じられません。大成功と考えていいんではないでしょうか。今後もどんどんDSP処理のラジオを公開予定です。現在、短波ラジオに挑戦中です。ご期待下さい。 | |
| これからもオーディオクラフト工房はどんどん楽しくなっていきます。 | |
|
|
|
|
オーディオクラフト工房へ戻る |
|
|
|
|
|
|