|
|
|
|
更新日:2015年2月11日 |
|
|
|
|
| M6955のDSPラジオ基板を使った分離型DSP AMラジオは順調に稼動しています。しかしながら操作を続けていると、たまにですが、同調が固まった状態になり、操作部の表示は変化するのですが、チューナー部のマイコンがDSPチップをうまく制御出来ていないのでは?という事態になることがあります。 前回の製作記事はこちらへ M6955で分離型DSP-AMラジオを作ろう |
|
| 何が良くないか、はっきりしませんが、制御のマイコンとDSPチップの電源はそれぞれのノイズフィルターを介して供給されています。推測ですが、そのフィルターによってそれぞれの電源電圧が微妙に異なることで、I2C制御がうまくいかないことがあるのでは?と勝手に思うようになりました。そこでI2Cアイソレータを使ってI2Cバスを分離してみることにします。あわよくば分離することでラジオの感度も上がらないか?ということも少しは期待してみます。 | |
![]() |
|
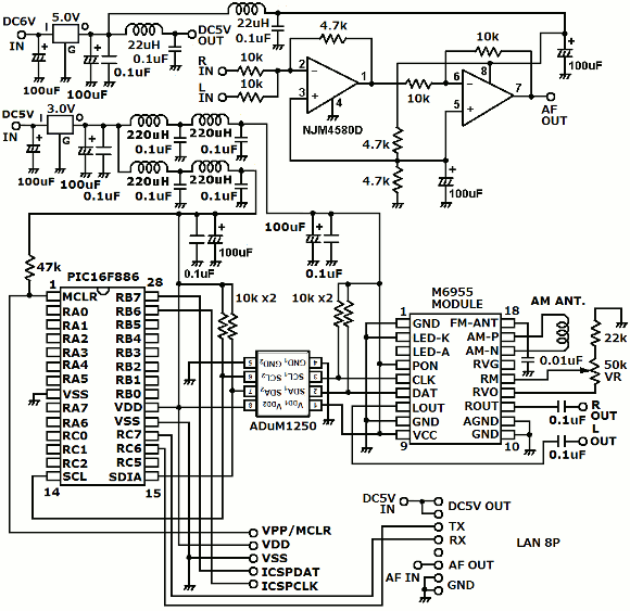
| (今回のチューナー部の構成) | |
| そこで今回は、マイコンとDSPチップ間のI2CバスにアイソレータICを挿入して制御することにします。アイソレータICには次の部品を使います。 | |
![]() |
|
| (アナログデバイス社製のADuM1250) | |
| 双方向バスであるI2Cを簡単にアイソレートすることが可能です。本当はGND同士も分離したいところですが電源の元が一緒なので、そこまでは分離出来ません。信号線を分離することでそれぞれの電源ラインから回り込むノイズの影響を受けないようにすることが出来ます。実際にこのICを挿入することで、不可解な同調の固まりは発生しなくなりました。少なからず効果があったと考えています。感度に関しては受信時のノイズが減ったような気がしています。より弱い局も聴こえてくるような・・・・ まあ皆さんもこのうようなお困りごとがある場合は一度挑戦しては如何でしょうか。 |
|
![]() |
|
| (I2Cバスをアイソレートしたチューナー部回路図) | |
| 部品の仕様書によりますと、接続の方向性があるとのことでマイコン側と相手側を区別して配線しています。(上記のようにすれば間違いはありません) | |
| (こんな感じにチョコッと配線してみました) | |
| 今回は特別な受信結果報告はありませんが、実感としてノイズが減った分、よく聴こえるようになった気分です。この手の製作にはI2Cのアイソレートは有効かもしれませんね。 | |
| 分離型の発展系として今後は短波のチューナー部を予定しています。操作部のソフトを改良してチューナー部をつなぎ変えるだけで操作を切換えるようにしたいと考えています。今年はラジオをとオーディオを交互に製作発表していますので、まだ先のことにはなりますが、ご期待下さい。 | |
|
|
|
|
オーディオクラフト工房へ戻る |
|
|
|
|
|
|