|
|
|
|
更新日:2014年1月9日 |
|
|
|
|
| 今年初めてのHP更新です。我が家も建ってから十数年が経過したので、少々傷みがきています。今回思い切ってリフォームを行いました。当然ですが、ベランダに立ててあったアンテナ群を外しての工事となりました。昨年末にリフォームが完了したので、徐々にアンテナを戻す作業を進めるべく準備をしておりました。幸いにもΔLOOP7の設計者である影山さんのWEB上記事に中波対応の内容がありましたので、今回その記事の内容に従い改良を行いました。世間ではΔLOOPXなるアンテナも登場しΔLOOP7は少々時代遅れも感もありますが、同調アンテナとして個人的には大変気に入っているアンテナですのでΔLOOP7を使い続けようと考えています。 | |
| 前回のΔLOOP7の記事はこちらへ DSP短波ラジオとΔLOOP7で短波放送を楽しむ |
|
| 私は製作本を使用してΔLOOP7を作成しました。この基板をベースに中波対応に改造します。これほど高感度なアンテナを製作された影山さんにはこの場をお借りして感謝申し上げます。中波対応のポイントはΔアンテナ部へインダクタンスを付加することにあります。 | |
![]() |
|
| (製作本の基板を改造した) | |
| ΔLOOP7は基本的に同軸のアンテナ出力ケーブルを利用して電源を送る構成になっています。一方でΔLOOPXの最新アンテナはLANケーブルだけを使用してアンテナ出力と電源供給、コントロールを行う仕組みです。基板をそのまま生かすためにはLANケーブルは電源供給とコントロールのみとして、同軸でアンテナ出力を行うのが一番良いと考えて上図のような構成としました。製作本の基板上にはVDDなる接続部はありませんので、電源供給用のコイルを取り外して対象のパターン部に電源を供給する配線とします。 | |
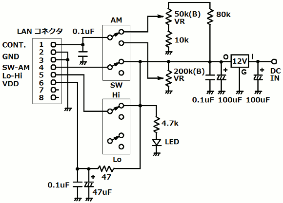
| 中波の同調と短波の同調は実験すると、かなり操作範囲が異なることが判りましたのでスイッチで切換えて別々の同調を行ったほうが良さそうです。ということでコントローラ側は次のようにしました。 | |
![]() |
|
| (ΔLOOP7の中波対応のコントローラ回路) | |
| 中波の同調はかなり範囲が狭いので、ボリュームの両側に抵抗を付けて操作範囲を拡大しています。 | |
| (改良前のΔLOOP7アンテナ部) | |
| (LANコネクタ) | |
| LAN用のコネクタは秋月さんから購入しました。基板が付属するので大変便利です。 | |
| (改良後のΔLOOP7アンテナ部) | |
| 最初の改造は上図のような配線をしておりました。なぜか自己発振しているような動作をしたのでWEBで調べるとループアンテナの入力とアンテナ出力が近いと発振すると記載されていたので急遽手直しをしました。 | |
| (アンテナ出力のケーブルを同軸に) | |
| このようにすることでなんとか発振を抑えることが出来ました。(と思います) | |
| (コントローラの中身はこんな感じに) | |
| 電源をLANケーブルから供給することで、コントローラ側にアンテナ出力を引き込むことが無くなりますので、かなりすっきりしています。アンテナ出力に余分なノイズが乗ることが無くなるので、受信状況もクリアになるかもしれません。 | |
| (ところ狭しとならんだボリュームとスイッチ) | |
| (背面はLANコネクタのみに) | |
| (使用したLANケーブル) | |
| LANケーブルでの接続を電源供給と制御に限定したため、安価のカテゴリー6のものが使用出来ます。サッシの隙間を通すので厚みは薄型タイプとしています。 | |
| (ΔLOOP7のアンテナ部BOX) | |
| アンテナ部は100均で買ったタッパに入れて防水をしています。雨風に耐えながら活躍中です。今はこのアンテナしか立てていません。短波と中波にはこれで充分ですね。 | |
| (自分スペースのラジオ配置状況) | |
| 上から「アンテナ切換えBOX」「ΔLOOP7コントローラ」「短波ラジオ」「FMラジオ」「AMラジオ」です。(右側はUSB-DACとD級アンプですね) | |
| 以前、ベランダに中波対応のループアンテナを設置しておりましたが、このΔLOOP7はそれよりはるかに高感度な感触です。そこで以前のループアンテナは設置せずにこのΔLOOP7のみで今後はいこうと思っています。順次、このアンテナの成果をアップしていきたいと考えています。今後に注目下さい。 | |
| これからもオーディオクラフト工房はどんどん楽しくなっていきます。 | |
|
|
|
|
オーディオクラフト工房へ戻る |
|
|
|
|
|
|