オーディオクラフト工房(104)

更新日:2011年9月23日


AMループアンテナを2台のAMラジオに接続しよう

都会のマンション生活でのAMラジオ受信には外部ループアンテナは必須です。幸いにも前回の製作で実用となるAMラジオが2台になったので、ふたつのラジオで使えるようにします。アンテナはひとつなので同時使用は不可能ですが、ラジオをそれぞれ違った場所に設置出来るので大変便利です。それでは製作をスタートしましょう。
AMループアンテナを2台のAMラジオに接続しようの基本仕様
1)2台のAMラジオからのコントロールでループアンテナをコントロールします。
2)コントロール回路はそれぞれのAMラジオから電源が供給されます。
今回は以前に製作したループアンテナのコントローラーを絶妙な方法で制御しているだけです。ループアンテナの製作自体は
新作AMループアンテナを作ろう
を参照下さい。
AMループアンテナを2台のAMラジオに接続しようの全体構成図
全体の構成図を示します。
(AMアンテナを2台のAMラジオに接続しようの構成図)
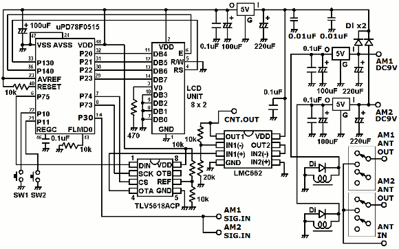
AMループアンテナを2台のAMラジオに接続しようのマイコン制御回路
(マイコン制御回路)
マイコン制御回路自体は今までのループアンテナのものと同じです。上図右側のリレーと電源回路に注目下さい。接続されたAMラジオの電源を入れることでリレーがONして電源を入れたラジオにのみアンテナの出力が接続されます。同時にシリアルの周波数制御が可能になるので選局した周波数にループアンテナをコントロールします。
AMループアンテナを2台のAMラジオに接続しようの大完成の姿
(従来通りAMラジオのバーアンテナとコイル接続します)
(以前の製作の制御回路をそのまま掘り込みます)
完全な手抜きですが、ループアンテナ制御回路自体の周波数表示は都度見ることもないのでそのまま入れました。ループアンテナの周波数の微調整はしなくても良好な受信が可能でしたので操作ボタンも外に出すことはやめました。
(背面の端子群です)
やはりAMラジオの大敵は機器から発生するノイズです。私の場合外付けの液晶モニタからのノイズが激しく、ラジオを聞く時にはモニタの電源をOFFにしています。コンクリートで囲まれた部屋ではループアンテナを付けた時の効果は抜群です。何度も書きますがラジオ放送はラジオで聞くのがベストです。PCで聞くのはラジオではないように思います。ラジオのアナログ放送がずっと続くことを期待しています。
これからもオーディオクラフト工房はどんどん楽しくなっていきます。

オーディオクラフト工房へ戻る