|
|
|
|
更新日:2024年9月5日 |
|
|
|
|
| 私が住んでいる地域の民放AM放送は現在地元の送信所を停止しています。これは近い将来AM放送をワイドFMに切り換えていく実証実験のためです。そこで今回シンプルなFMラジオを製作しました。万が一、災害が起こった場合にも活躍してくれることを祈ります。それでは製作をスタートしましょう。 | |
| 完成した姿はこちらです。薄型で小型化にしたつもりです。 | |
| (完成したシンプルFMラジオ) | |
| 大きさは105mmx105mmで厚みは24mm(突起物は除く)です。内蔵物からすると小型化はこれが限界と思います。 | |
![]() |
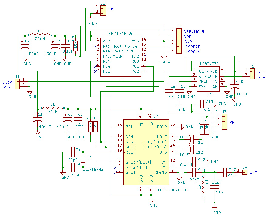
|
| (シンプルFMラジオの回路図) | |
| 回路の基本構成は過去に製作した一局受信FMラジオと同じです。今回は局を選択するためにプッシュボタンを追加しました。 | |
| (部品実装しました) | |
| 過去に製作した基板を使用しています。プリント基板化することで他製作にも使えるのでとても便利です。但し回路を追加した部分については基板の端子に直接リード線をはんだ付けして配線しています。 | |
![]() |
|
| (PICマイコンのポート割り付け) | |
| プッシュボタン(SW1)を押す毎に局を切り換える仕様にしています。私の地方ではCATVのケーブルから合計6局のFM放送を受信することが出来るので、プログラムで6局の周波数を予めプリセットしています。家の中では壁に埋め込まれているCATVのケーブルからも電波が漏れているらしく、ケーブルを接続しなくてもなんとか聞こえる局もがありますが、空中を飛んで来る電波は4局となります。民放AM放送のワイドFM放送も含めてです。 | |
![]() |
|
| (PICマイコン内蔵のEEPROMアドレス) | |
| 今回使用しているPICマイコンにはEEPROM領域が内蔵されていますので、そこで周波数を記憶して電源スイッチをOFF-ONしても前回の周波数を受信出来るようにしています。 | |
![]() |
|
| (内蔵EEPROMの割り付け) | |
| 内蔵EEPROMのアドレスは16bitですので、その内容に従って制御します。 | |
| ここからは透明ケースを作る部材について少し説明します。 | |
| (2mm厚の透明PET樹脂板) | |
| PET樹脂板はアクリルのように突然割れることがなく、加工がしやすくてとても重宝します。 | |
| (6φx20mmのポリカねじ) | |
| 天板を取り外し可能にするポリカねじです。手でねじれるのでとても便利です。 | |
| (3mm角のアクリル棒) | |
| PET樹脂板の補強に使います。 | |
| (単三電池2本用ボックス) | |
| (電池ボックス用スナップ) | |
| (スピーカー) | |
| これらの電気部材もホームセンターで仕入れました。少々お高いですが、まあ良しとしましょう。 | |
| (アクリル用接着剤で組み立て) | |
| 補強の角材を使用しながら箱型に組み立てていきます。 | |
| (ポリカねじのナットを四隅に接着) | |
| ポリカねじのナットは1mm厚のPET樹脂板をかませて接着します。天面をネジ止めするのに使います。 | |
| (完成した姿を斜めから見た) | |
| スピーカーは底面に1mmのPET樹脂板を2枚かませてから接着します。これら部材はホットボンドを使用しました。スピーカーはあくまでも底面に固定されているのであって、天面はカバーになっているだけです。 | |
| (操作系のボリュームやスイッチはこちらに) | |
| 電源スイッチと音量のボリューム、選局用のプッシュボタンはまとめて同じ方向に配置します。 | |
| (アンテナ端子群はこちらに) | |
| 私はアンテナの接続にRCAジャックを使用しています。インピーダンスをどうこうするものでもないのでこれで充分です。はめやすいし、取り外しやすいです。単線アンテナ用にもジャックを取り付けました。 | |
| PICマイコンはPIC16F18326を使用します。秋月で入手出来るのと、8bitマイコンでもMCCが使えるのでとても便利です。簡単にその一部を説明します。 | |
![]() |
|
| (組み込むペリフェラル) | |
| MEMORYとMSSP1を組み込みます。 | |
![]() |
|
| (ポート設定) | |
![]() |
|
| (ポート設定詳細) | |
| 選局ボタンを押した時にキー割り込みを使用するので、RA4は入力ポート、プルアップ有り、立下り割り込みに設定します。 | |
![]() |
|
| (割り込み設定) | |
![]() |
|
| (システムクロック設定) | |
| 別に早い処理を必要としないので、周波数は4MHzとしました。 | |
![]() |
|
| (MSSP1の設定) | |
| MSSP1はI2Cのマスターに設定します。このように簡単に設定出来て、ソースを生成してくれるのでMCCはとても便利です。生成されたソースをどう使うかはそれぞれのモジュールのソースを見れば簡単に理解出来ると思います。 | |
| 私の家ではCATVのケーブルに接続すれば高感度でFM放送を受信出来るのですが、もし災害が起きた場合を考えると野外でも簡単に受信出来る必要があります。アンテナ端子に適当な長さのリード線を接続すれば聞こえると思っていたのですが、これがノイズ交じりで全く良い音で聞こえません。そこでコンパクトでありながらそこそこの感度が取れるアンテナを作ることにします。 | |
| (Amazonでぽちったアンテナ) | |
| 早速Amazonで「7節伸縮式63cmロットアンテナ2本入り」を購入。受信周波数のセンターを85MHz付近とすると、波長は352cm。1/2波長で176cm、短縮率を95%とすると約167cmとなります。 | |
| (完成したダイポールアンテナ) | |
| ちょっと寸法が足りませんでしたが、アンテナを伸ばすと全長約138cmに仕上がりました。まあなんとかなるでしょう。 | |
| (接続部はこんな感じに) | |
| 接続部は各部品を固定するためにホットボンドで固めてあります。さすがにリード線よりは高感度に受信出来ます。一応ノイズの入らない程度にまでなりましたので、これで良しとしましょう。野外で聴いてもほどよい感度で受信出来ます。ダイポールアンテナなんで、指向性があります。聞こえやすい方向に回転させて使いましょう。 | |
| 民放AM放送がワイドFM化されること自体には反対ではないのですが、地元のAM送信所の時より聞こえにくくなったのは事実です。もっと送信の出力を上げて頂くか、FM送信所を増やして頂きたく思います。災害の時にはラジオは必須と思いますので、よろしくお願いいたします。これからもオーディオクラフト工房をよろしくお願いいたします。 | |
|
|
|
|
オーディオクラフト工房へ戻る |
|
|
|
|
|
|