|
|
|
|
更新日:2026年3月11日 |
|
|
|
|
| 民放AMラジオが徐々に停波して、NHK第二ラジオももうすぐ終了し、時代はFMラジオに向かっています。多分緊急時には電池タイプのFMラジオを持ち出すとしても、普段聴きのFMラジオはこれからどうすべきかなのかということです。 | |
| AM帯からFM帯に移行した民放ラジオは、正直なところ、家の中では安定して聴くことが出来ません。都会ではどう聞こえるのか全く判りませんが、私の家では、FM送信所方向の窓の近くまでアンテナを持っていってやっと聴ける状態なのです。幸い私の地域ではCATVのケーブルにFMラジオが配信されています。ここから電波を取ることで、安定してFMラジオが聴けるのです。しかしです。そのケーブルの口は限られています。そしてFMラジオまでケーブルを引っ張る必要があります。これでは部屋のどこでも気軽にFM放送は楽しめません。そこで、今回ちょっと見栄えはどうなのかとの声も聞こえますが、新しいFMラジオシステムを構築いたしましたので、公開いたします。 | |
| (今回製作したFMレシーバー) | |
| 一口で言うと、FMラジオからオーディオアンプとスピーカーと電池を取り除いて、外部電源専用にしたシステムです。勿論アンテナはCATVのケーブルから取ります。 | |
![]() |
|
| (FMレシーバーの構成図) | |
| FMラジオの音声信号をBluetoothで送信して、手元のBluetooth受信機で聴くという方式です。過去にも良く似たラジオを作ったことはありますが、今回は気軽に聴けるということで、シンプルにして機能を絞っています。操作はリモコンで行います。これで部屋の中であればどこでも自由なスタイルでFMラジオが聴けるということが可能になります。 | |
![]() |
|
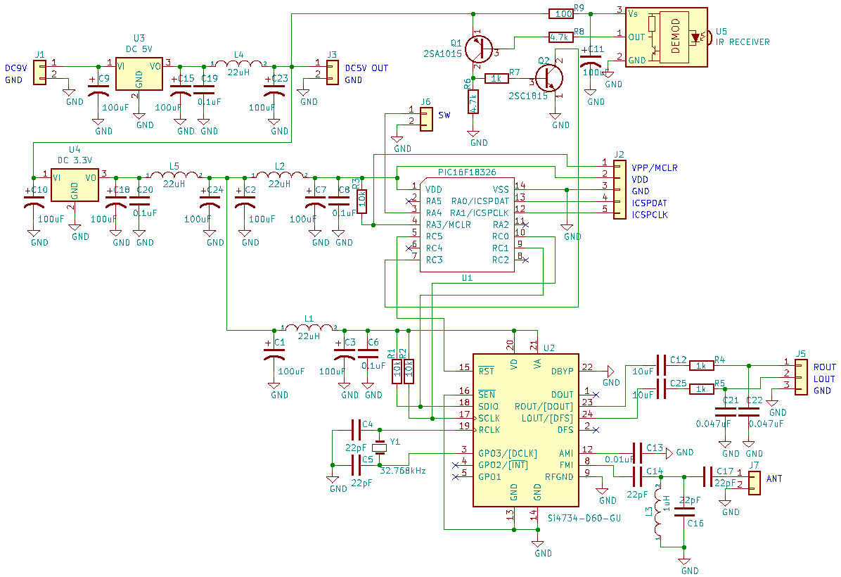
| (FMレシーバーの回路図) | |
| PICマイコンは私的に定番のPIC16F18326を使っています。秋月さんでも購入出来ますし、MCCも使えて、小ピンですが、大変便利です。ラジオチップはSi4734です。過去の製作品から取り出した物を使っています。Si4735も同様に使えます。DSPラジオチップにハマればもう戻れません。電源はACアダプターから取るので、気持ちを和らげるために電源フィルターを各所に入れています。ACアダプターはトランスタイプをお勧めします。リモコンの受信には手持ちのIRレシーバーを使いました。動作電圧が5Vなので、PICに入れる前にレベル変換しています。SWは予めプリセットされている受信周波数を切換える用ですが、ほとんどリモコンで操作するので、使うことはほとんどありません。私の地域ではCATVのケーブルから6局を聴くことが出来ます。ソースを公開するので、自由にお使い下さい。ラジオチップからの音声信号をそのまま取り出してBluetooth送信機につなぎます。5V出力はBluetooth送信機用です。 | |
| (過去に作成したプリント基板に部品を実装) | |
| 今回は新しく専用の基板を作らずに過去の基板を流用しつつ、足らない部分はユニバーサル基板で仕上げました。過去の基板が使えることで、開発リードタイムは素晴らしく改善されます。 | |
| (電源周りも過去の基板を流用) | |
| 私が作った製作品は全てが完成品で残っている訳ではありません。そこで過去の製品に使用した部品を沢山使用しています。上写真にあるインダクタはもう入手出来ないですね。 | |
| (ケースに使用する透明樹脂板) | |
| 簡単な専用のケースを今回も作ります。オリジナル品になりますので、使うのに愛着が湧きます。定番の2mm厚PET樹脂板です。加工し易くとても重宝します。 | |
| (天板を止めるのに使います) | |
| 少々値段がお高いですが、このポリカねじで天板を止める方式がベストだと思います。長さが20mmしかないので、あくまでも薄型の形状の場合ですが。 | |
| (天板以外の部分が完成したケース) | |
| 縦100mm、横100mm、高さ24mm(突起部除く)のケースが完成しました。ほぼ現物合わせです。あと板の寸法からケースの寸法を決めている部分もあります。 | |
| (部材を組み込んで配線しました) | |
| 上写真手前のユニバーサル基板がIRレシーバー部分です。実験しやすいように基板間をピンヘッダーを用いて接続している部分もあるので、ちょっと窮屈な部分もありますが、ご理解下さい。 | |
| (Bluetooth送信機) | |
| 小型で安価なものをAmazonで探してポチリました。 | |
| (内容物はこれだけ) | |
| かなり小型です。一応スイッチの切り換えで送信機にも受信機にもなります。それほどの音質を期待はしませんので、SBCコーディックが基本です。 | |
| (取説をチラ見せ) | |
| ここからPICのソフトウェアについて少し説明します。MCCが使えるPICを使用していますので、ソフトウェア開発はとても簡単です。 | |
![]() |
|
| (今回使用するペリフェラル一覧) | |
| CCP2とTMR1はリモコンの受信に使います。MEMORYは内蔵EEPROM、MSSP1はI2C制御です。今回CCP2とTMR1について少し詳しく説明します。 | |
![]() |
|
| (機能別ポート割り付け表) | |
| CCP2を使用したのは、丁度良い空きポートに割り当てが出来たからです。 | |
![]() |
|
| (ポート設定表) | |
| 入力ポートには必ずプルアップ抵抗を設定して下さい。 | |
![]() |
|
| (メインクロックには内蔵4MHzを設定) | |
| TMR1のベースとなるので、ここはしっかりと押さえておきましょう。 | |
![]() |
|
| (TMR1の設定) | |
| 上記のように設定することで、CCP2のカウントクロックは2usecになります。リモコンコードの受信には丁度ですね。 | |
![]() |
|
| (CCP2の設定) | |
| キャプチャーモードに設定します。基本タイマーはTMR1です。両エッジモードでキャプチャーするように設定します。リモコンの信号の立上り、立下りにCCP2のインタラプトが発生します。 | |
![]() |
|
| (割り込み設定状態を確認) | |
| 以上のようにMCCでの設定はとても簡単です。 | |
![]() |
|
| (内蔵EEPROMのマッピング) | |
| プリセット番号の他に、ステレオ・モノラルの切り換え状態も記憶するようにしました。ステレオでノイズが気になる場合、モノラルにするとスッキリとする場合があります。AM放送からFM放送に移行した民放の番組はモノラルでも充分かと思います。 | |
| (悩んだ末のリモコンの購入) | |
| 操作用のリモコンを探しました。Amazonでも新品のリモコンはそこそこの価格です。ちょっと悩んでリサイクルショップに行ってみました。ありました、ありました。税込み110円でパイニアDVD用のリモコンです。ちょっと電池の液漏れ状態になっていましたが、なんとか動作したので、使うことにします。まずどのようなコードを送信しているか調べましょう。 | |
| パイニアのリモコンなのでNECフォーマットというのは理解しています。リモコンのフォーマットについては下のWEBで確認出来ます。 | |
| https://elm-chan.org/docs/ir_format.html | |
![]() |
|
| (パイオニアDVDの送信信号) | |
| さて困りました。受信信号の波形を観測してビックリです。信号はNECフォーマットですがひとつのボタンに対して2フレームの信号が割り当てているようです。解析してみると次のようになりました。送信順のビット列で記しています。どうやら1フレーム目は拡張のカスタムコードのようです。2フレーム目にボタンの情報が記されています。8bitデータ毎に前のデータの反転が記されていますが、受信データをそのまま記しておきます。 | |
![]() |
|
| (パイオニアDVDリモコンの送信信号データ) | |
| リモコンの操作には上図のボタンを使用することにします。Ch1からCh6まではプリセットチャンネルのダイレクト選局。UP(RIGHT)、DOWN(LEFT)はプリセット選局のUP/DOWN、音声はステレオ・モノラルの切り換えです。リモコン受信部のソフトウェア開発にはGoogleのAIにお世話になりました。細かく指示することで判らないことを的確に教えてくれました。AIさま、さまです。 | |
| (Bluetoothの送信機はこのように接続) | |
| Bluetoothの送信機は充電中でも使用出来るものを使っています。FMレシーバーに5V出力を設けて接続しています。 | |
| (壁に貼り付けて使用中) | |
| CATVのケーブルコンセントの近くでリモコンの送信経路が見渡せる位置の壁に取り付けています。電源スイッチは特にありませんので、スイッチ付きのコンセントにACアダプターを接続して電源スイッチの代わりにしています。 | |
| (Bluetoothの受信機) | |
| 数年前に100均で購入した1000円のBluetoothスピーカーです。ひとつで使用するとモノラルになるタイプです。まあステレオ分も揃えることは無いのでこのままひとつで使いたいと思います。 | |
| システム全体の使い勝手ですが、スピーカーを手元に置いてラジオ放送が聴ける点はとても便利です。リモコンで離れた所からの操作も良いですね。しかしながらFMレシバーに電源を入れてから送信機のボタンを長押しして、受信機のボタンも長押しして、ペアリングする操作が少しだけ面倒な感じです。まあ、それ以上の便利さの価値があるので、まあ良しとしておきましょう。部屋の中の何処にいても快適なFMラジオ放送が聴けることに喜びを感じましょう。 | |
| PICマイコンのソースを置いておきますので、参考にして下さい。 | |
| PICマイコンのプロジェクトファイル一式 | |
| いつも楽しい製作が出来て毎日がとても楽しいですね。これからもまだまだオーディオクラフト工房は続いていきます。 | |
|
|
|
|
オーディオクラフト工房へ戻る |
|
|
|
|
|
|