|
|
|
|
更新日:2016年1月6日 |
|
|
|
|
| 2016年が始動しました。新年1発目の製作です。今年はオーディオを聴く環境が複数場所になる可能性がありますので、オーディオシステムを少し構築し直します。どのように構築するかは「オーディオシステム構成リンク」を見て頂くとして、そのシステムのメインとなるデジタルアンプを製作します。世間で言う「バイアンプ」構成としていますので、左右の分離はバッチリです。今回は電源回路も見直して、ノイズを極限(?)まで抑えています。それでは製作をスタートしましょう。 | |
![]() |
|
| (デジタルアンプの回路構成) | |
![]() |
|
| (テキサスインスツルメンツ製TPA3122D2) | |
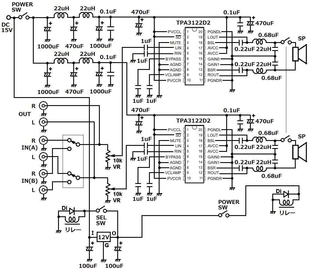
| アンプ用のICは私の製作で既に定番になりつつある「TPA3122D2」です。マルツでも買えるので入手し易いICですね。今回もBTL接続で使用します。 | |
![]() |
|
| (デジタルアンプの全体回路図) | |
| 入力系を2系統設けています。切換えスイッチでリレーを切換えて入力を選択しています。リレーを入力部付近に配置することで、切換えのロスを無くしています。電源回路のフィルターはL/R用それぞれに独立させました。電源周りからのノイズを極力抑えています。アンプICはBTL接続で使用していますので、基本的に電源ON時のポップアップノイズは発生しません。しかしながら電源OFF時にボツ音が発生するので、それを防ぐためにスピーカーをリレーでON/OFFしています。電源スイッチは2系統が同時にON/OFF出来るものを使用します。アンプICにはDC15Vを想定していますが、IC的にはもっと高い電圧でも使用可能です。但し、切換えに使用するリレーはDC12Vをタイプを使いますので、12Vのレギュレータで定電圧化しています。リレーは大電流が流せるパワーリレーを使いました。入力ボリュームはオーディオ用の高級品を使いました。 | |
| (電源回路基板) | |
| 電解コンデンサは低インピーダンス品を使用しています。コイルは大電流の流せる大き目のサイズのものを使用しています。リレー用のDC12V回路は至ってシンプルです。 | |
| (BTL接続アンプ基板) | |
| 入出力系のコンデンサはフィルムタイプを使用しています。電解コンデンサはオーディオ用を使用しています。出力コイルもデジタルアンプ用の比較的大電流が流せるタイプです。 | |
| (デジタルアンプの内部接続) | |
| (高級品ぽく、とても綺麗な配置となりました) | |
| RCAジャックは絶縁タイプを使います。少々お値段が張りますが、高音質を狙うなら必須です。オーディオ回路ですのでGNDはあくまでも一点アースです。電源基板の基板留めネジを経由してケースと接続します。 | |
| (シンプルな前面配置) | |
| (機能的な背面配置) | |
| 過去の製作に使用したケースを使っていますので、余分なところにまで穴が開いてますが気にしないで下さい。 | |
| 内部的にも外部的にもとても魅力的な仕上がりとなりました。試験的に音源とスピーカーを接続して確認を行いましたが、とてもナチュラルなデジタルアンプらしい音が聴けました。別室のオーディオシステム構築には重要なアンプとなるでしょう。 | |
| 今年もまだまだオーディオ製作が続きます。ご期待下さい。 | |
|
|
|
|
オーディオクラフト工房へ戻る |
|
|
|
|
|
|