|
|
|
|
更新日:2013年5月5日 |
|
|
|
|
|
|
|
| ゴールデンウィークに何かの製作発表との思いから、ACARS専用受信機を作りました。感度良好でコンパクト2号機とします。今年4月から自宅通勤となったので、自宅の受信環境を強化してきました。なんとか構築出来ましたので、今後も新しい受信機を公開していきたいと思っています。専用機としましたので無駄な回路が減って全体のノイズが減った感じがあります。日本海側の小さな街でも大空からの通信の醍醐味を味わうことが出来ます。 | |
| 今回はACARS専用としましたので出力同調部は固定としました。受信範囲が狭いので、これで充分と思います。 | |
![]() |
|
| (専用受信機の基本概念) | |
| 出力同調部を固定とすることで、受信周波数が変わると、正確には受信感度の差が出るはずですが、バリキャップを使わないことで、ノイズレベルが下がるようです。これで全体的な感度が上がっているように感じています。 | |
![]() |
|
| (今回のエアバンド受信機の受信範囲) | |
| ACARS専用としましたので、ふたつの周波数をプリセットしています。残りのふたつは調整用の周波数です。水晶発振の数逓倍の周波数を受信して調整用に使います。今回も局発の水晶発振子は19.6608MHzを使いました。3逓倍、2逓倍と合計6倍とすることで、局発周波数としています。実際には少しずれていますので今回は117.953MHzでした。水晶発振周波数は高度な計測器がなくても最近ブームになっているUSBワンセグ受信機とSDR#などのソフトを使うことで正確な測定が可能です。 | |
| 1)ACARSの周波数付近の131.000MHz〜132.000MHzを受信範囲とします。プリセットモードとマニュアルモードがあります。マニュアル時は25kHzおきに受信が可能です。この周波数範囲ですのでACARS以外は受信出来ないですが。 2)受信部は周波数変換+DSP短波ラジオの簡単構成です。 3)局発周波数は水晶発振子で固定周波数とします。 4)DSP短波ラジオには定番のシリコンラボ製Si4734を使用します。周波数変換はこちらも定番の東芝製TA7358を使います。 5)受信周波数などは8文字2行のOLEDモジュールに表示します。 6)音声アンプを積んでいますのでACARSの受信音が確認出来ます。 7)マニュアル時の周波数がずれないようにするロック機能があります。 8)設定内容はPIC内部のEEPROM部に記憶して電源ON時に読出し使用します。 |
|
| 全体の概略構成を示します。 | |
![]() |
|
| (ACARS受信機の構成) | |
| 前回のコンパクトエアバンド受信機の出力同調部が固定となっている構成です。水晶発振回路は「NOAA受信機の製作」の回路をベースにさせて頂きました。ありがとうございました。安定した一発発振で大変重宝しております。 | |
![]() |
|
| (ACARS受信機の周波数変換回路) | |
| 出力同調もAGC制御もありませんが、回路がシンプルになった分ノイズが低減されているようで感度が良くなっています。 | |
![]() |
|
| (ACARS受信機の局発回路) | |
| シンプルな6逓倍(3倍×2倍)回路です。水晶は19.6608MHzを使用します。 | |
![]() |
|
| (ACARS受信機のDSPラジオ回路) | |
| 定番中の定番回路です。 | |
![]() |
|
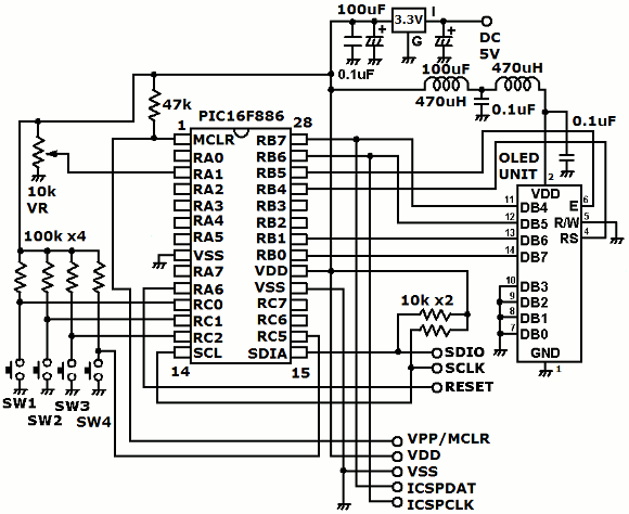
| (ACARS受信機のマイコン回路) | |
| 最近の回路と同様にPICでコントロールしています。 | |
![]() |
|
| (ACARS受信機の音声アンプ回路) | |
| 定番のアンプ回路です。雑音が大変少ない優秀なアンプですね。 | |
![]() |
|
| (ACARS受信機のマイコンポート割付) | |
![]() |
|
| (電源ON時のDSPラジオICのデータ表示) | |
![]() |
|
| (モードごとの液晶表示) | |
| ふたつのモードがあります。操作は極めてシンプルです。 | |
![]() |
|
| (キー操作) | |
![]() |
|
| (ACARS受信機のEEPROM割付) | |
| 各種設定値を記憶します。電源ON時に読み出します。前回と同じ状態で操作出来ます。 | |
| ソースファイル一式はこちらからダウンロードして下さい。フォルダごと圧縮しています。全ファイルが入っています。ライタで書き込みする実行ファイルも含まれています。 | |
| (毎回の同じフォルムで統一性を重視) | |
| (機能ごとにレイアウトしました) | |
| (局発回路と周波数変換回路) | |
| (マイコン回路、音声回路、短波ラジオ回路) | |
| すみません、余分な部品も載ってます。無視して下さい。 | |
| (プリセットモード表示) | |
| (マニュアルモードは範囲が狭いです) | |
| (コンパクト型として標準レイアウトです) | |
| 前回の製作とのツイン受信を行いました。恒例の23時間受信です。日本海側の小さな街のロケーションでの受信としては充分です。2Fのアンテナですから多分これ以上は無理でしょうね。 | |
| (こんな感じで受信中) | |
| コンパクト1号機=131.250MHz(QFH)、コンパクト2号機=131.450MHz(J型) | |
![]() |
|
| (検出651、プロット233) | |
| コンパクト1号機=131.250MHz(J型)、コンパクト2号機=131.450MHz(QFH) | |
![]() |
|
| (検出660、プロット262) | |
| 自宅での製作環境、受信環境を一新しました。一応紹介させて頂きます。 | |
| (液晶テレビの下に自作受信機のオンパレード) | |
| (2Fのベランダにコンパクトに配置したアンテナ群です) | |
| エアバンド用にJ型、QFH、ハンディタイプを、短波用にΔLOOP7を、AM用にループアンテナを配置しています。 | |
| (QFHアンテナは雑誌の記事を参考に製作しました) | |
| どうでしたか、皆さんもゴールデンウィークの製作を楽しめましたでしょうか。受信環境も安定したのでこれからはもっと違った受信機の製作も考えていきたいと思っております。次回はAMループアンテナのその後を紹介させて頂く予定です。都会と違って環境周辺のノイズが少ないのでAMの受信にも最適と思います。これからも皆さんと一緒に受信ライフを満喫しましょう。 | |
| これからもオーディオクラフト工房はどんどん楽しくなっていきます。 | |
|
|
|
|
オーディオクラフト工房へ戻る |
|
|
|
|
|
|