|
|
|
|
更新日:2017年7月12日 |
|
|
|
|
| スマホの音楽を大音量で聴くためのアンプを作りました。本当はBluetooth接続する予定だったのですが、どうしてもBluetoothからノイズが乗ってしまう現象が発生したので、イヤフォン端子から直結する方法としました。どうしてもBluetooth接続したい方は、レシーバーを購入して接続することをお勧めします。それでは製作を始めましょう。 | |
![]() |
|
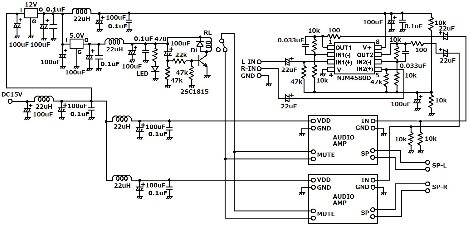
| (BASS BOOST付きステレオアンプの回路図) | |
| まずは全体の回路図を見て下さい(クリックすると大きく見れます)。今回のポイントはBASS BOOST回路を付けている部分です。実はこのアンプは夏恒例のStereo誌のスピーカー製作へ接続するために作製しています。今回のスピーカーのエンクロージャーはフロア型のような大型ではなく、ディスクトップ型とする予定です。今回、より簡単に音楽を聴ける環境を目指して、スマホを接続するアンプとしました。そういう場合、大抵低音が不足する傾向にありますので、BASS BOOSTを回路を付けました。またオーディオアンプ部はaitendoさんからのモジュールを購入して簡略化しました。このモジュールにはMUTE端子がありますので、パワーONミュートの回路を構成して電源ONのポップアップノイズを防いでいます。電源OFFには少しノイズが出ますが、そこはご愛嬌。ミュート回路のリレーは5Vタイプを使用しています。そこの電源回路が少し豪華な構成になっていますが、本当はBluetoothモジュールを接続する目的で作ったので、その名残と理解下さい。いつものことですが、電源回路はノイズ除去を考えて結構豪華な構成にしています。 | |
| (aitendoさんのオーディオアンプ) | |
| オーディオアンプはaitendoさんのアンプモジュール「AMP3118」をLR個別に2個使用しました。これはDC15Vで駆動します。ACアダプターからノイズフィルターを通して電源を供給します。MUTE端子が付いていますので、それを積極的に使用します。そうしないと電源ON時のポップアップノイズが半端ないですから。電源ON時から遅らせてリレーをONしています。リレーがONになるまではMUTE端子がショートされた状態になっているのでアンプはMUTE状態です。リレーがONになるとMUTE端子がオープンになるので、通常の動作となります。この回路では電源OFF時の状態まで考慮出来ておりませんが、OFF時はノイズが比較的小さいのでよしとしましょう。 | |
![]() |
|
| (BASS BOOST回路をLTspiceで確認) | |
| 小型スピーカーを接続することを予定していますので、低音が不足する場合があります。それに備えてBASS BOOST回路を予め組み込んでおきます。最初のはこの回路をバイパスするスイッチを設けようと考えていたのですが、BASS BOOSTを経由して聞いてからは、何か物足りないと感じたのでこの回路は常時通すことにします。これでスマホからの音楽をズンズン聴けると思います。折角ですので、シミュレーション結果を見て下さい。 | |
![]() |
|
| (BASS BOOST回路のシミュレート結果) | |
| 低音に向かって、+6dBとうまくBASS BOOSTされています。 | |
| それでは完成した姿を見て頂きましょう。 | |
| (BASS BOOST付きステレオアンプの外観) | |
| 今回はプラスティックケースに入れました。もともとBluetoothレシーバーを内蔵する予定でしたので、そのまま使用しました。薄型なので見栄えは良いと思います。 | |
| (BASS BOOST付きステレオアンプの中身) | |
| スイッチングタイプのACアダプターを使用するので、電源回路部は結構贅沢に設計しています。電源からのノイズを除去するためです。このアンプにはボリュームを付けておりません。スマホ側の音量で調整をお願いいたします。外部にBluetoothレシーバーを付けてもそこで音量調整が可能と思いますので、このアンプにはあえて付けませんでした。 | |
| (入力側です) | |
| (出力側です) | |
| いつものスピーカー端子を取り付けるだけの高さがないので端子台を使っています。U字端子でスピーカーに接続します。一応、別スピーカーで動作は確認済みですが、このアンプの相棒になるスピーカーは夏恒例の「stereo誌」のスピーカーを接続する予定にしていますので、スピーカーが発売されて完成したら、また続報をお届けする予定です。ちなみに私はパイオニア製のスピーカーを予約しており、現在エンクロージャーを製作中です。ご期待下さい。 | |
| まだまだ、オーディオ製作は続いて行きます。さて次のネタを探さないと。 | |
|
|
|
|
オーディオクラフト工房へ戻る |
|
|
|
|
|
|