|
|
|
|
更新日:2024年2月7日 |
|
|
|
|
| 自然災害は突然やってきます。そして、災害時には多分インターネットはつながりません。そうです、その時、ネットでラジオは聴けないのです。やはりその時はAMラジオ放送が頼りなのです。そこで簡単に持ち出せる薄型のAMラジオを作りました。決して小型ではありませんが、薄型です。それでは製作を見て下さい。 | |
| (完全スケルトン仕様の薄型AMラジオ) | |
| 縦105mm、横200mm、厚み24mm、突出部除く、で仕上げました。完全スケルトン仕様です。しっかりと液晶表示もあります。まあ、入れ物と、電池サイズ、スピーカーを変えたもので過去製作のものと基本的には同じです。流石、DSPチップだけあって高感度です。 | |
![]() |
|
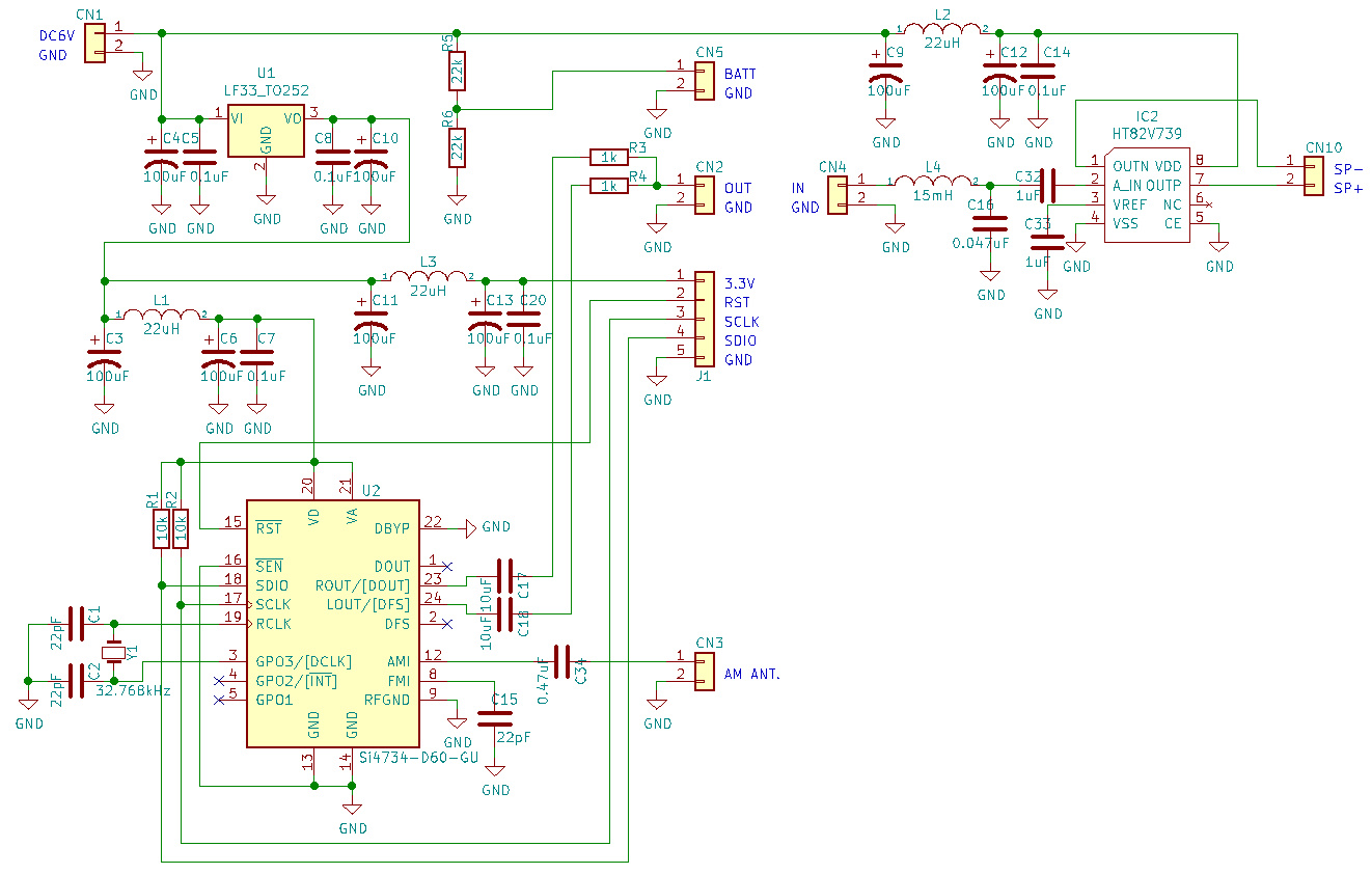
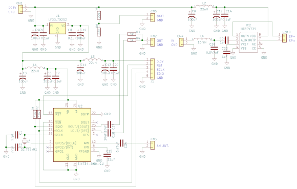
| (薄型AMラジオの回路図) | |
| AMラジオ専用基板で作っていますので、回路は以前のものと同じです。ただ、今回は電池残量表示の機能を追加しています。 | |
| (部品を実装しました) | |
| やはりプリント基板は一度作ってしまうと、本当に重宝します。製作意欲が向上しますよね。定番の部品を取り付けます。 | |
![]() |
|
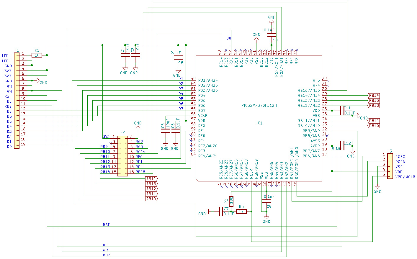
| (80x160ドット液晶モジュール駆動のマイコン回路) | |
| DSPチップの制御と液晶表示を行う基板の回路です。この部分は過去の製作も参考にして下さい。フルドットのカラー液晶表示ですので、とても高級感が出ますよね。 | |
![]() |
|
| (PIC32MXマイコンのポート割り付け) | |
| SW1は選局切り換えスイッチです。SW2は機能しますが、今回は取り付けませんでした。よって液晶の表示カラーは初期値で固定されます。私はAMラジオの液晶表示色、とても気に入っています。 | |
| (SW1のスイッチ操作) | |
| SW1でプリセット選局とマニュアル選局を切り換えます。よく聴く放送局の周波数をプリセットしておりますので、素早い選局が行えます。プリセットの周波数を変更したい場合はすみませんがプログラムソースを各自でいじって下さい。選局にはボリュームを使用します。ボリュームはAN13に接続してその位置に応じて周波数を切り換えています。 | |
![]() |
|
| (通常時の液晶表示) | |
| 液晶表示のイメージです。実際にはカラー表示されます。 | |
![]() |
|
| (電源ON時の液晶表示) | |
| 電源ON時のみの1秒間だけ、電池残量を表示します。99%〜0%の表示が出ます。電池交換時期の参考にして下さい。 | |
| (定番の2mm厚PET樹脂板) | |
| 完全スケルトン仕様のケースは透明PET板で自作します。上の写真の板1枚でケースが出来上がります。 | |
| (3mm角のアクリル角材) | |
| PET板貼り付け時のコーナーに使います。ケースの強度補強の役目も果たします。 | |
| (アクリル用接着剤) | |
| PET板とアクリル角材の接着に使用します。隙間に流し込む接着剤でかなり強力です。材質を溶かしながら接着します。 | |
| (下側ケース部分) | |
| まず天面板を除いた部分のケースを作ります。丁度四角いシャーレのような感じです。 | |
| (ポリカねじ) | |
| 天面板を取り付けるのに金属のネジを使いたくなかったので、樹脂製であるポリカネジを使用します。手でねじれるので電池交換にも非常に便利だと思います。 | |
| (小型スピーカー) | |
| 手持ちに良いスピーカーが無かったので、少しチープな音しか出ませんが上の写真のものを購入しました。ホームセンターで売っていると思ったのですが、私の街にはありませんでしたので、Amazonでポチリました。こういう時、Amazonって便利ですよね。 | |
| (ケースに部材を組み込み) | |
| バーアンテナ、ラジオ基板、電池ボックス、スピーカー、液晶表示モジュール基板などは全てホットボンドで下ケース側に取り付けます。同時に四隅にポリカネジ用のナットも接着します。ナットは2mmのPET板で底上げしています。 | |
| (薄型狙いで操作スイッチとボリュームはこの位置に) | |
| 上の写真の左から電源スイッチ、選局切り換えスイッチ、選局ボリューム、音量ボリュームになります。選局ボリュームはボリュームの電圧値をADコンバータで読んで周波数に変換しています。 | |
| (電源ON時のみに1秒間表示) | |
| 今回は電池残量を表示する機能を追加しました。最初の回路図を見て頂くと判ると思いますが、電池4本分の電圧を1/2にしてその電圧値をAN12のADコンバータで読み込んで計算しています。あくまでも参考表示なので電池が減ってきたら早めの電池交換が良いかと思います。 | |
| PIC32MXのプロジェクトファイルはこちらです。 | |
| さて今回の製作はいかがだったでしょうか。自作のAMラジオを備えることで、突然の自然災害に少なからず支えになるのではないでしょうか。何度も言いますが、AMラジオ放送はこれからも必要と思います。せめてNHKだけは残して頂きたく。これからもオーディオクラフト工房をよろしくお願いいたします。 | |
|
|
|
|
オーディオクラフト工房へ戻る |
|
|
|
|
|
|