オーディオクラフト工房(125)

更新日:2012年11月5日


高感度エアバンド受信機(11号機)を作ろう

前回積み残しましたエアバンドの周波数に対応する受信機を作りました。現在、ドラマ「TOKYOエアポート」にはまっております。深キョンの管制官姿最高ですね。さて今回はその管制コントロールの音声が聞ける周波数を中心にしています。私の居るところが関西ですので、伊丹と関空が聞ける周波数をピックアップしました。構成は前回と同じです。周波数のみ変わったと理解下さい。
(専用受信機の基本概念)
前回対応出来なかった周波数を選んでしますので、10号機と組み合わせることでエアバンドをほとんどカバー出来ることになりました。
(今回のエアバンド受信機の受信範囲)
今回は18.000MHz、18.432MHz、19.200MHzを局発の基にします。これを3倍してから2倍することで局発の周波数とします。それらの周波数をセンターにして11.000MHzの中間周波数を中心に±1MHzの範囲を受信します。すこしはみでる部分もありますが、空港を中心とするエアバンドに対応出来ていると思います。特に「★」がメインの周波数と思います。
高感度エアバンド受信機(11号機)を作ろうの基本仕様
1)エアバンド帯域の118.000MHz〜120.250MHz、120.400MHz〜122.600MHz、125.200MHz〜127.200MHzを受信します。プリセットモードとチューナーモードと5つのサブモードがあります。5kHzおきに受信が可能です。プリセットモードは主要な周波数をあらかじめ設定済みです。
2)受信部は周波数コンバータ(3種類)+DSP短波ラジオの簡単構成です。
3)周波数コンバータの局発は水晶発振子でそれぞれ固定周波数とします。
4)DSP短波ラジオには定番のシリコンラボ製Si4734を使用します。周波数コンバータはこちらも定番の東芝製TA7358を使います。
5)受信周波数などは16文字2行の液晶モジュールに表示します。
6)今回も音声アンプを積んでいます。
7)音声受信がない時にノイズ抑制をするスケルチの設定が可能です。
8)近距離の強電界受信時に音声が歪まないようにAGC回路を組み込んでいます。
9)受信音声帯域の変更が可能です。
高感度エアバンド受信機(11号機)を作ろうの全体構成図
全体の概略構成を示します。
(エアバンド受信機の構成)
水晶はx3、x2倍の合計6倍してエアバンド近辺の周波数を発振します。前回と同じくこの水晶発振回路は「NOAA受信機の製作」の回路をベースにさせて頂きました。ありがとうございました。この3種類の局発を受信周波数に応じて切り換えてTA7358の局発へ入力します。11.000MHzの±1MHzがラジオ部分の受信周波数となります。全体を通じてそこそこの感度で受信出来ているようです。強い電波の受信でTA7358にAGCを掛けるために簡易DACを構成しています。Si4734のラジオ部分でもかなりのAGCが掛かりますがそれ以上の強い電波の場合にはその前段のTA7358で掛ける必要があります。このAGCはかなり重宝しております。強力に効きますますね。
高感度エアバンド受信機(11号機)を作ろうの周波数コンバータ
(エアバンド受信機の周波数コンバータ回路)
10号機と全く同じです。変換後の周波数が異なるためコイルを7MHzにしています。TA7358へのAGCは2ピンの電圧をコントロールすることで可能としています。このAGCかなり好きになりました。
高感度エアバンド受信機(11号機)を作ろうの局発回路
(エアバンド受信機の局発回路)
水晶発振子を2逓倍、3逓倍の合せて6逓倍して局発周波数としています。水晶発振子とコイルの並列のコンデンサの容量を変えて、3ユニット分準備します。一度に発振するのはひとつで良いのでトランジスタのベース電圧をコントロールしてひとつのユニットのみ発振させています。
高感度エアバンド受信機(11号機)を作ろうの局発出力選択
(エアバンド受信機の局発選択回路)
水晶発振回路は1ユニット分しか発振しませんが、局発出力を選択して周波数コンバータに入力します。リレーを使いました。受信周波数に合せてマイコンからコントロールします。
高感度エアバンド受信機(11号機)を作ろうのDSP短波ラジオ
(エアバンド受信機のDSPラジオ回路)
もう定番の回路ですね。DSPラジオとしての特徴をスケルチとAGCに生かしています。このICは受信中もRSSIとSNRをリアルタイムに数値で取り込むことが可能です。
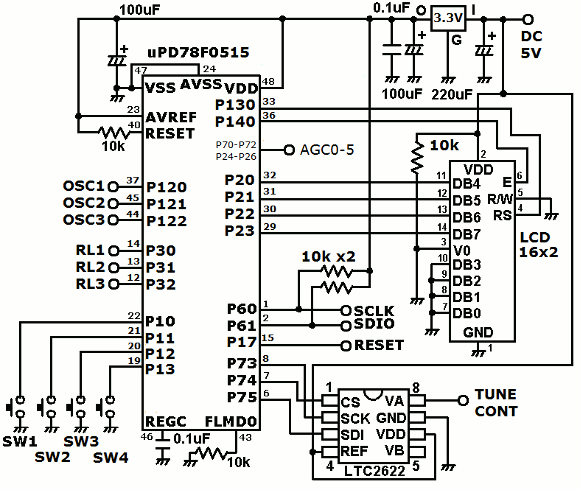
高感度エアバンド受信機(11号機)を作ろうのマイコン回路
(エアバンド受信機のマイコン回路)
回路は10号機と同じです。今回AGCの効き具合を見るために対応してLEDを付けました。上記回路図には載っていませんが、ポート表を参考にして下さい。
高感度エアバンド受信機(11号機)を作ろうの音声回路
私の製作では定番の音声回路です。
高感度エアバンド受信機(11号機)を作ろうのAGC用6bitDAC
(6bitDAC回路)
簡単な回路でありながら微調整が出来るようにDAC回路を組みました。
高感度エアバンド受信機(11号機)を作ろうのマイコンポート
(エアバンド受信機のマイコンポート割付)
高感度エアバンド受信機(11号機)を作ろうの液晶表示
(電源ON時のDSPラジオICのデータ表示)
(モードごとの液晶表示)
16文字2行の液晶モジュールを使ったので、各モード全体が見渡せるようになりました。
高感度エアバンド受信機(11号機)を作ろうのモード操作
(キー操作)
サブモードを3種類に絞って操作を簡略化しました。これで充分ですね。
高感度エアバンド受信機(11号機)を作ろうのスケルチ動作
ソフトウェアでスケルチを実現しています。ラジオICから常時RSSIとSNRの値を読み出しています。これらの値に注目すると、通常音声通話がない時はSNR値は常時「0」となっていますが、通話が始まると同時にその値は0以上となります。スケルチが有効になっているときはこのSNR値を判断して「0」の場合は音声ミュート、それ以外の場合はミュートを解除してスケルチ動作としています。ただ今回低い周波数でスケルチが効かない、つまり音声を受信してもSNR値が「0」以外にならない状況が発生しました。まだまだ改善の余地はあるようです。
高感度エアバンド受信機(11号機)を作ろうの周波数コンバータ部のAGC動作
TA7358の2ピンの電圧をコントロールすることでAGCを掛けています。この電圧をマイコンから適宜制御することで最適なAGCとすることが出来ます。RSSIが92を超えるくらいから波形が歪みますので、RSSIが90以上の場合AGCを掛けることにします。それ以上に強力な電波に対してはさらに強力なAGCが必要になりますので、RSSIが96以上では別の電圧を加えます。この電圧はかなり微妙です。10号機とは一部制御電圧が異なりました。やはり製作した環境で各自調整することが必要と思います。
(AGC電圧一覧)
ソースファイル一式はこちらからダウンロードして下さい。フォルダごと圧縮しています。全ファイルが入っています。ライタで書き込みする実行ファイルも含まれています。
高感度エアバンド受信機(11号機)を作ろうの大完成の姿
(今回も複雑です)
(局発回路3ユニット、周波数コンバータ、DSPラジオ部分です)
(電源回路、音声回路などです)
(マイコン隠れて見えませんね)
(表示とスイッチの配置が綺麗ですね)
(プリセットモード、マニュアルモードです)
サブモードで設定中です。やっぱり一度に見れると楽ですね。
空港管制のエアバンドはどこでも聞けることは出来ませんが、一度聞くと、とても興味が沸いてきます。みなさんも一度空港の近くで聞いてみて下さい。今度はもっとコンパクトに作ってみたくなりました。やっぱりラジオはどの周波数もとっても魅力的です。これからもいろんなラジオを作って行きたいと思います。
これからもオーディオクラフト工房はどんどん楽しくなっていきます。

オーディオクラフト工房へ戻る