|
|
|
|
更新日:2012年7月30日 |
|
|
|
|
|
|
|
| またまたエアバンド受信機に戻ってきました。私のエアバンド受信の集大成とも言えるものです。ACARS受信も大変楽しいですが、音声通話も聞きたいものです。そこで今回は局発を複数回路組み合わせる構成しました。基本的には私の最新のACARS受信機の概念と同じです。周波数コンバータが複数あると理解下さい。 | |
![]() |
|
| (専用受信機の基本概念) | |
| エアバンドの受信帯域は結構広いです。ACARSは受信周波数が近接していたので1種類の周波数コンバータで良かったのですが、音声受信もしようと考えると何か工夫する必要があります。また周波数コンバータの局発は水晶発振回路になっていますので、水晶自身の周波数も考慮する必要があります。簡単に入手出来る水晶発振子を用いてエアバンドが受信出来るように考えてみました。 | |
![]() |
|
| (今回のエアバンド受信機の受信範囲) | |
| 入手しやすい水晶発振子は上記のように3種類があります。18.432MHz,19.661MHz,20.00MHzの周波数です。この周波数を6逓倍して局発周波数とします。短波ラジオ側の受信周波数はどの帯域を受ける場合も中心の周波数は同じである必要があります。これらの水晶発振周波数からエアバンドに最適な周波数を選ぶと上図のようになりました。つまり3種類の周波数コンバータを切換えながら、13.385MHzの中間周波数を中心に最大±1MHzの範囲を受信することでかなりの範囲のエアバンド帯域を受信することが可能になります。これ以外の周波数は次回以降の製作で水晶を変えて受信することにします。 | |
| 上図からもわかるように今回はACARSの周波数と航空路官制部の周波数を中心に受信します。特に選んだわけでもありませんが、水晶の周波数からたまたまそうなったと理解下さい。今回は特に私の住んでいる地域で受信しやすい、東京コントロールと福岡コントロールの周波数をプリセットしてありますので、使いやすくなっていると思います。 | |
| 1)エアバンド帯域の122.965MHz〜125.000MHz、130.300MHz〜134.450MHzを受信します。プリセットモードとチューナーモードと5つのサブモードがあります。5kHzおきに受信が可能です。プリセットモードは主要な周波数をあらかじめ設定済みです。 2)受信部は周波数コンバータ(3種類)+DSP短波ラジオの簡単構成です。 3)周波数コンバータの局発は水晶発振子でそれぞれ固定周波数とします。 4)DSP短波ラジオには定番のシリコンラボ製Si4734を使用します。周波数コンバータはこちらも定番の東芝製TA7358を使います。 5)受信周波数などは8文字2行の液晶モジュールに表示します。 6)今回は音声アンプを積んでいます。 7)音声受信がない時にノイズ抑制をするスケルチの設定が可能です。 8)近距離の強電界受信時に音声が歪まないようにAGC回路を組み込んでいます。 9)受信音声帯域の変更が可能です。 |
|
| 全体の概略構成を示します。 | |
![]() |
|
| (エアバンド受信機の構成) | |
| 水晶はx3、x2倍の合計6倍してエアバンド近辺の周波数を発振します。前回と同じくこの水晶発振回路は「NOAA受信機の製作」の回路をベースにさせて頂きました。ありがとうございました。この3種類の局発を受信周波数に応じて切り換えてTA7358の局発へ入力します。13.385MHzの±1MHzがラジオ部分の受信周波数となります。全体を通じてそこそこの感度で受信出来ているようです。強い電波の受信でTA7358にAGCを掛けるために簡易ADCを構成しています。Si4734のラジオ部分でもかなりのAGCが掛かりますがそれ以上の強い電波の場合にはその前段のTA7358で掛ける必要があります。この部分はまだ開発途中の段階ですので今後の改良が必要かもしれません。 | |
![]() |
|
| (エアバンド受信機の周波数コンバータ回路) | |
| エアバンド受信の帯域が広いことを考慮して今回はTA7358の同調をマイコンからコントロールするようにしました。また周波数コンバータの出力は今回からトランジスタで受けてラジオ側へ出力することにしました。TA7358へのAGCは2ピンの電圧をコントロールすることで可能としています。WEBに載っていた回路を参考にさせて頂きました。かなり強力なAGCを掛けることが出来ます。 | |
| 今回より高周波コイルを千石電商さんオリジナル(?)のAMZコイルを使うことにしました。FCZコイルが消滅した今、大変貴重なコイルとなっております。但し同調用のコンデンサ値が少し異なりますので使用には注意が必要です。 | |
| (自作派の救世主AMZコイル) | |
![]() |
|
| (エアバンド受信機の局発回路) | |
| 水晶発振子を2逓倍、3逓倍の合せて6逓倍して局発周波数としています。水晶発振子とコイルの並列のコンデンサの容量を変えて、3ユニット分準備します。一度に発振するのはひとつで良いのでトランジスタのベース電圧をコントロールしてひとつのユニットのみ発振させています。 | |
![]() |
|
| (エアバンド受信機の局発選択回路) | |
| 水晶発振回路は1ユニット分しか発振しませんが、局発出力を選択して周波数コンバータに入力します。リレーを使いました。受信周波数に合せてマイコンからコントロールします。 | |
![]() |
|
| (エアバンド受信機のDSPラジオ回路) | |
| もう定番の回路ですね。DSPラジオとしての特徴をスケルチとAGCに生かしています。このICは受信中もRSSIとSNRをリアルタイムに数値で取り込むことが可能です。 | |
![]() |
|
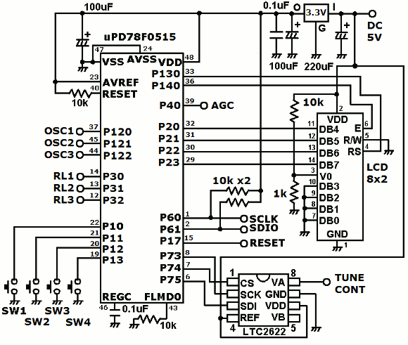
| (エアバンド受信機のマイコン回路) | |
| すいません、一部配線が抜けています。詳細はポート表にて確認下さい。 | |
| LTC2622のDACはTA7358の同調用に使います。その他はいつもと同じ回路です。 | |
![]() |
|
| 今回はACARS以外の受信も考えて音声アンプを積みます。 | |
![]() |
|
| (6bitDAC回路) | |
| 簡単な回路でありながら微調整が出来るようにDAC回路を組みました。 | |
![]() |
|
| (エアバンド受信機のマイコンポート割付) | |
![]() |
|
| (電源ON時のDSPラジオICのデータ表示) | |
![]() |
|
| (モードごとの液晶表示) | |
| ふたつのモードと5つのサブモードがあります。表示は上図の通りです。 | |
![]() |
|
| (プリセットモードとチューナーモードのキー操作) | |
![]() |
|
| (サブモードのキー操作) | |
| エアバンドの音声通話は常時行われているものではありません。音声がある時だけ聞きたいものです。AM受信なので音声が無いときはホワイトノイズが耳障りです。他製作の場合はハードウェアでスケルチを実現するのでしょうが、今回はソフトウェアで行います。ラジオICから常時RSSIとSNRの値を読み出しています。これらの値に注目すると、通常音声通話がない時はSNR値は常時「0」となっていますが、通話が始まると同時にその値は0以上となります。スケルチが有効になっているときはこのSNR値を判断して「0」の場合は音声ミュート、それ以外の場合はミュートを解除してスケルチ動作としています。 | |
| ラジオICにも強力なAGCは内蔵されていますが、能力以上の強力な電波が入るとどうしようもありません。その場合は周波数コンバータ部分でどうにかする必要があります。WEBで記事を調べていると2ピンの電圧をコントロールすることでAGCが掛かることがわかりました。この電圧をマイコンから適宜制御することで最適なAGCとすることが出来ます。RSSIが92を超えるくらいから波形が歪むことがわかりましたので、RSSIが90以上の場合AGCを掛けることにします。それ以上に強力な電波に対してはさらに強力なAGCが必要になりますので、RSSIが96以上では別の電圧を加えます。この電圧はかなり微妙ですので簡易的な6bitDACを構成して最適な電圧としています。このあたりは製作によるところもありますので、各自で調整をお願いいたします。 | |
![]() |
|
| (AGC電圧一覧) | |
| ソースファイル一式はこちらからダウンロードして下さい。フォルダごと圧縮しています。全ファイルが入っています。ライタで書き込みする実行ファイルも含まれています。 | |
| (今回は複雑です) | |
| (局発回路3ユニットと周波数コンバータ部分です) | |
| (DSPラジオICと音声回路などです) | |
| (マイコン隠れて見えませんね) | |
| (スケルチ設定とAGC設定) | |
| (RSSI/SNR表示と同調微調整) | |
| 周波数コンバータ部の同調微調整はほとんど気休めモードです。 | |
| (音声帯域設定) | |
| (強力電波でAGCが効きます) | |
| なんとかエアバンドの音声通話を聞くことの出来る受信機が完成しました。しかしながら受信周波数がエアバンド帯域全体をカバー出来ていないので、聞きたいけど聞けない部分もあります。同じ原理を利用して水晶の周波数を変えることで、今回以外の周波数を受信出来るものも検討中ですので、気長にご期待下さい。今回ひとまず完成したことを喜びたいと思います。 | |
| これからもオーディオクラフト工房はどんどん楽しくなっていきます。 | |
|
|
|
|
オーディオクラフト工房へ戻る |
|
|
|
|
|
|